EasyManua.ls Logo

Burkert ELEMENT 8222 - Displaying of the Lowest and Highest Values Measured; Setting the Display Contrast and Brightness

Burkert ELEMENT 8222
72 pages
Print Icon
To Next Page IconTo Next Page
To Next Page IconTo Next Page
To Previous Page IconTo Previous Page
To Previous Page IconTo Previous Page
Loading...
46
Adjustment and start-up
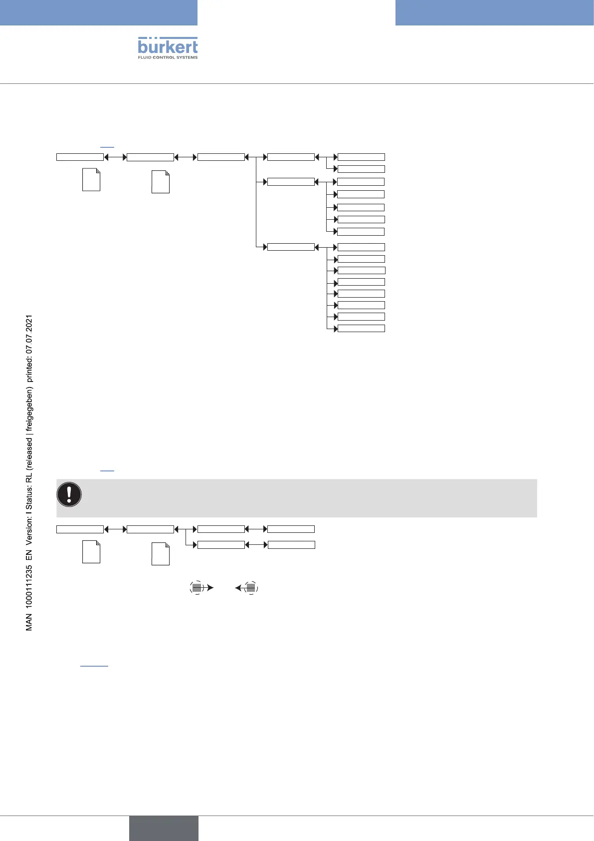
9.11.6 Displaying of the lowest and highest values measured
See chpt. 9.9 to access the Parameters menu.
CondS
TDSppm
Min/Max: EnabledStatus:
PVar:
Disabled
CondR
TempC
TempF
Unit:
µS/cm
°C
mS/cm
°F
If PVar = "TempC"
If PVar = "TempF"
If PVar = "CondS"
If PVar = "CondS"
W.cm
kW.cm
If PVar = "CondR"
If PVar = "CondR"
M
W.cm
If PVar = "CondR"
ppm
If PVar = "TDSppm"
Display
Param
This is
when the
device is be-
ing parame-
tered............
....................
This is
when the
device is be-
ing parame-
tered............
....................
STATUS: choose to display (choice “Enabled”) or not display (choice “Disabled”) the highest and lowest
measured values (of the process value chosen in PVAR hereafter) since the latest reset.
PVAR: choose the process value which highest and lowest measured values are displayed in the Process level.
UNIT: choose the preferred unit in which the lowest and highest measured values are displayed.
9.11.7 Setting the display contrast and brightness
See chpt. 9.9 to access the Parameters menu.
On a device variant with only one M12 fixed connector and when the power supply is less than 16 V DC,
make sure that the light intensity of the display (“Backlight” parameter) is set to a value lower than or equal
to 14 %, to not disturb the current outputs.
Contrast xx %
Backlight xx %
Display
This is
when the
device is be-
ing parame-
tered............
....................
Param
This is
when the
device is be-
ing parame-
tered............
....................
Set each percentage using and .
CONTRAST: choose the display contrast level (as a %).
BACKLIGHT: choose the light intensity of the display (as a %).
These settings only affect the display module. They are not factored in during a device data UPLOAD. Refer to
chpt. 9.11.1.
English
Type 8222 ELEMENT

Table of Contents

Related product manuals