EasyManua.ls Logo

Carel humiSteam Basic - Three-Phase Model Wiring

Carel humiSteam Basic
48 pages
Print Icon
To Next Page IconTo Next Page
To Next Page IconTo Next Page
To Previous Page IconTo Previous Page
To Previous Page IconTo Previous Page
Loading...
30
ENG
“UE BASIC” +03U0042EN - rel. 1.3 - 10 May 2013
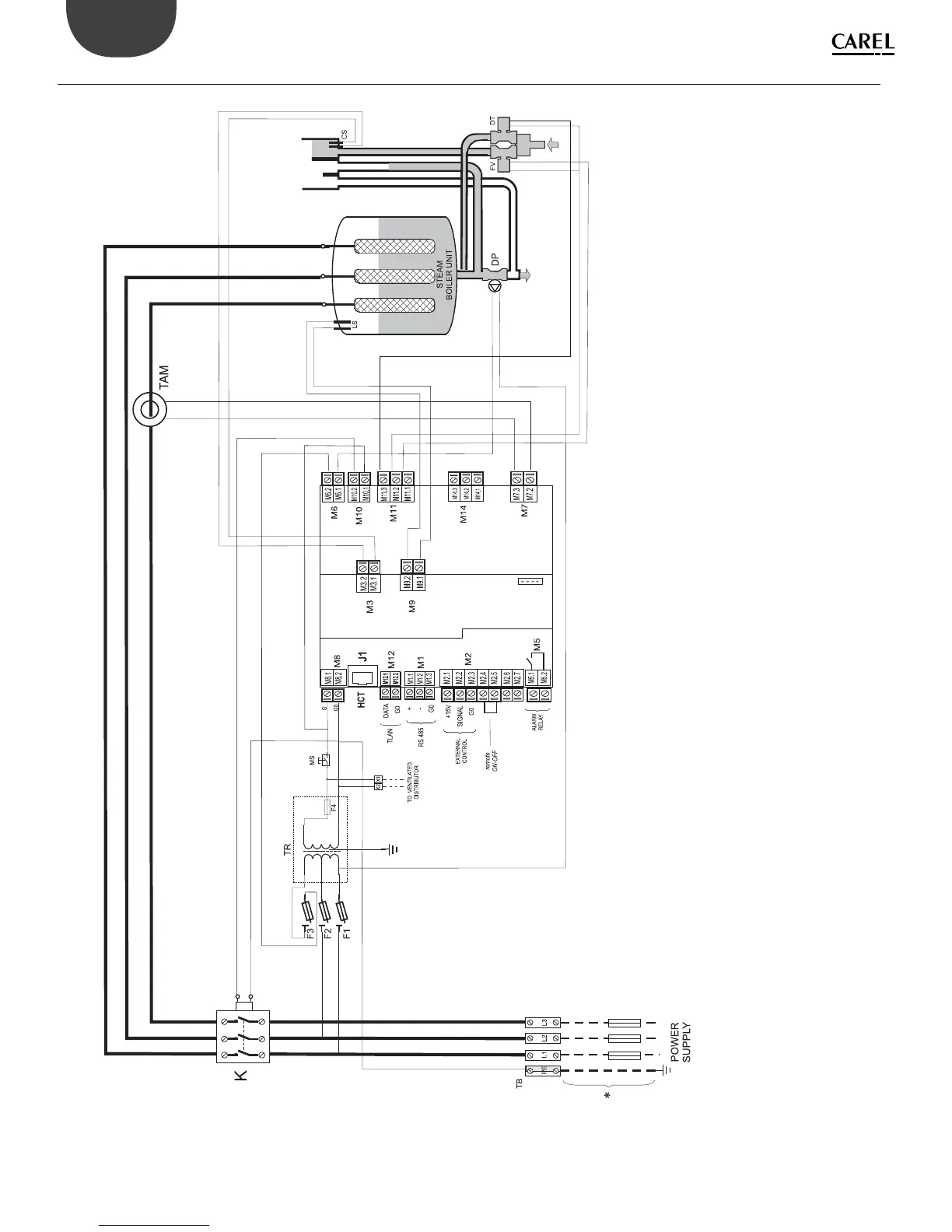
10.2 Diagram of three-phase models UE003 to UE018 (208-230-460-575V)
**
Fig. 10.b
(**) Important: for the TAM confi guration and connection see par. 11.1
key:
TB terminal block
K contactor
F1-F2 primary fuses
F3 fuse protection drain pump
F4 secondary fuse
TR transformer
MS manual switch
FV ll valve
DP drain pump
LS high level electrodes
CS conductivity meter
TAM external TAM
DT valve drain tempering

Table of Contents

Related product manuals