EasyManua.ls Logo

Chroma 11021 - Status Reporting and Error Handling

Chroma 11021
66 pages
Print Icon
To Next Page IconTo Next Page
To Next Page IconTo Next Page
To Previous Page IconTo Previous Page
To Previous Page IconTo Previous Page
Loading...
LCR Meter 11021 / 11021-L User’s Manual
5-16
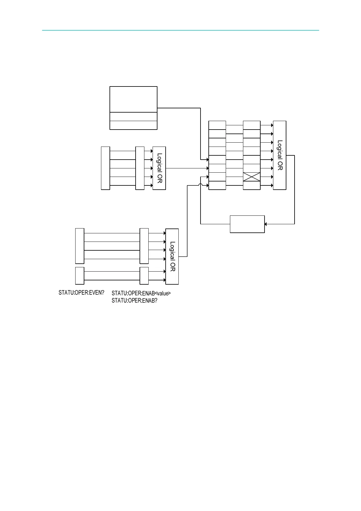
5.5 Structure of Status Report
OPR
RQS
ESB
MAV
3
2
1
0
OPR
ESB
MAV
3
2
1
0
*STB?
*SRE<Value>
*SRE?
Service
Request
Output Buffer
Standard Event
*ESR?
*ESE<Value>
*ESE?
Standard Operation Event
Figure 5-1 The Structure of Status Report

Table of Contents

Related product manuals