EasyManua.ls Logo

Daikin MD5 - Page 92

Daikin MD5
96 pages
Print Icon
To Next Page IconTo Next Page
To Next Page IconTo Next Page
To Previous Page IconTo Previous Page
To Previous Page IconTo Previous Page
Loading...
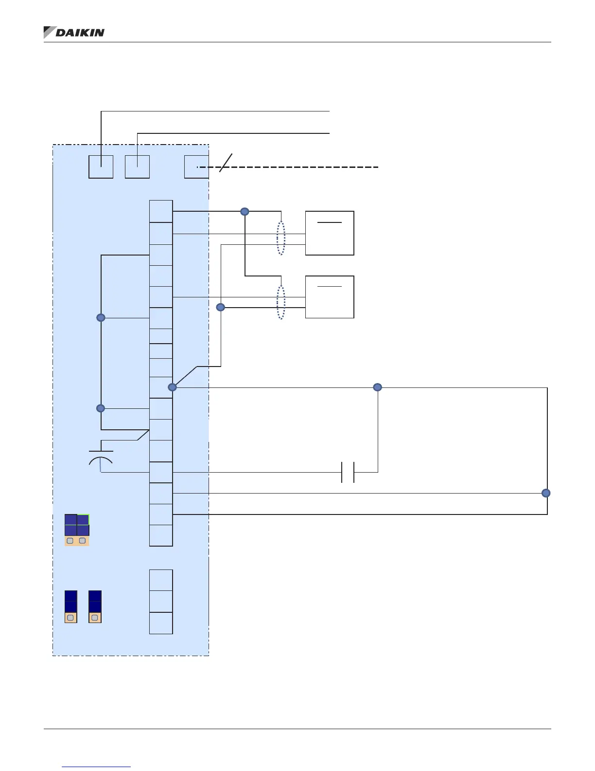
Figure 15: MD5 RoofPak and Self-Contained Air Conditioner Supply Air Fan
MD5 Self-contained SAF
A+1/2.12
WHITE
B-1/2.13
BLACK
8
RJ- REMOTE KEYPAD CONNECTION
29 A+
30 B- 45
+NB
VFD10 X1A
SAF SCR 1 SHIELD OF ALL SIGNAL CABLES +NB
SPS1
DUCT
MD5 AI1 2 WHT TB1(-) STATIC
PRESSURE
AGND 3 BLK TB1(+)
B
L 10V 4 DRN +NB
A J SPS-X
C AI2 5 WHT TB1(-)
K
AGND 6 BLK TB1(+)
AO1 7
J
AGND 8
24V 10
9
YELLOW
GND 11
J
DCOM 12 Jumper to establish digital ground reference
to internal 24VDC supply.
DI1 13 MB
C63 R63
DI2 14 DHL Run Enable
9 5
DI3 15
BUS
TERMINAL * DI4 16
DI5 17
XIB * Top pins jumpered to the Modbus "terminated" position
JUMPERS** RO1C 17
ma ma ** Top 2 pins jumpered to the milliamp position
RO1A 18
RO1B 19
V V
AI1 AI2
OM 1191 • MD5 VFD 92 www.DaikinApplied.com
aPPendix

Table of Contents

Related product manuals