EasyManua.ls Logo

Dascom TALLY MIP480 - Set-Up Mode Quick Reference

Default Icon
138 pages
Print Icon
To Next Page IconTo Next Page
To Next Page IconTo Next Page
To Previous Page IconTo Previous Page
To Previous Page IconTo Previous Page
Loading...
Using Special Mode
4-32
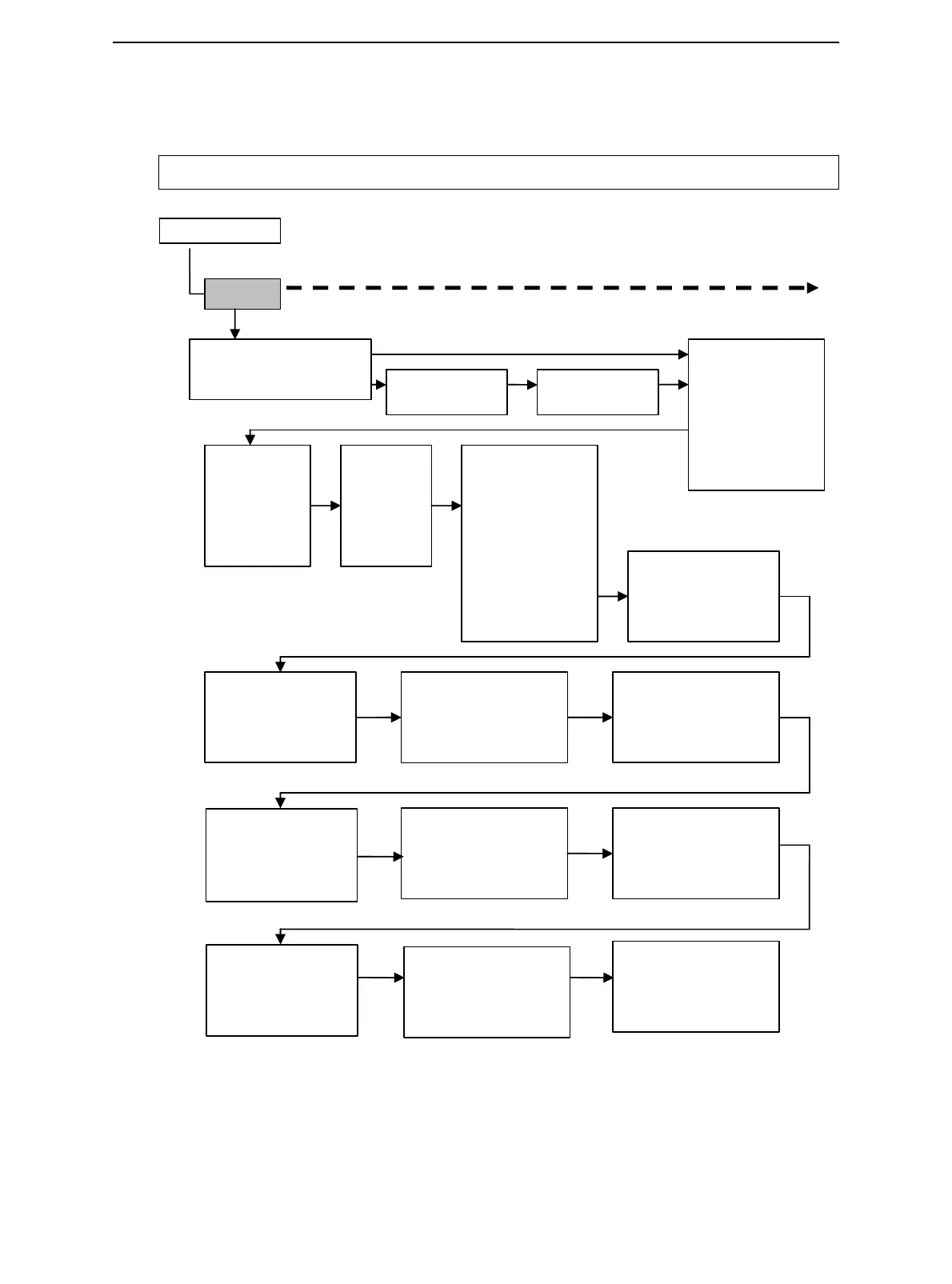
Set-Up Mode Quick Reference
The following flowchart shows how the Set-Up mode is organized.
NOTE: Asterisks (*) indicate factory settings.
SET-UP MODE
MACRO
EMULATION
EPSON EP2 *
IBM PPX24
RESERVED
EMUL SERL
EPSON EP2 *
IBM PPX24
EMUL PARL
EPSON EP2 *
IBM PPX24
FONT
DRAFT *
HSDRAFT
HI-IMPACT
PICA
COURIER
PRESTIGE
COMPRESSED
BOLDFACE
TIMELESS
NINBUS-SAN
OCR A
HORIZ PITCH
10 CPI *
12 CPI
13.2 CPI
15 CPI
16.5 CPI
17 CPI
18 CPI
20 CPI
VERT PITCH
2 LPI
3 LPI
4 LPI
6 LPI *
8 LPI
1 LPCM
2 LPCM
4 LPCM
FORM LENGTH
3 INCHES
3.5 INCHES
4 INCHES
5.5 INCHES
6 INCHES
7 INCHES
8 INCHES
8.5 INCHES
11 INCHES *
11 2/3 INCH
12 INCHES
14 INCHES
15 INCHES
No of LINE
LEFT MARGN-No of COLM
1 COL *
2 COL
.
.
255 COL
256 COL
TOP OF FRM-No of INCH
0 /60 IN *
1 /60 IN
.
.
99/60 IN
TOP MRGN -No of LINE
1 LINES *
.
.
256 LINES
LINE MODE
LF=LFCR=CR *
LF=LF+CR
CR=LF+CR
LFCR=LF+CR
PAPER SRC
TRACTOR *
MANUAL
RESVD 1
RESVD 2
RESVD 1/2
IGNORE FF
NO
YES
EPSON DFLT==========
<E-CHR SET>
<6820 SEQ>
<6820 PROT>
BOTTOM MRG-No of LINE
1 LINES
.
66 LINES
*
.
256 LINES
PRINT DIR
UNIDIR
BIDIR
SOFT CNTRL *
IBM DEFLTS===========
<I-SET ½>
<I-DBL HIGT>
<IBMAGM>

Table of Contents

Other manuals for Dascom TALLY MIP480

Related product manuals