EasyManua.ls Logo

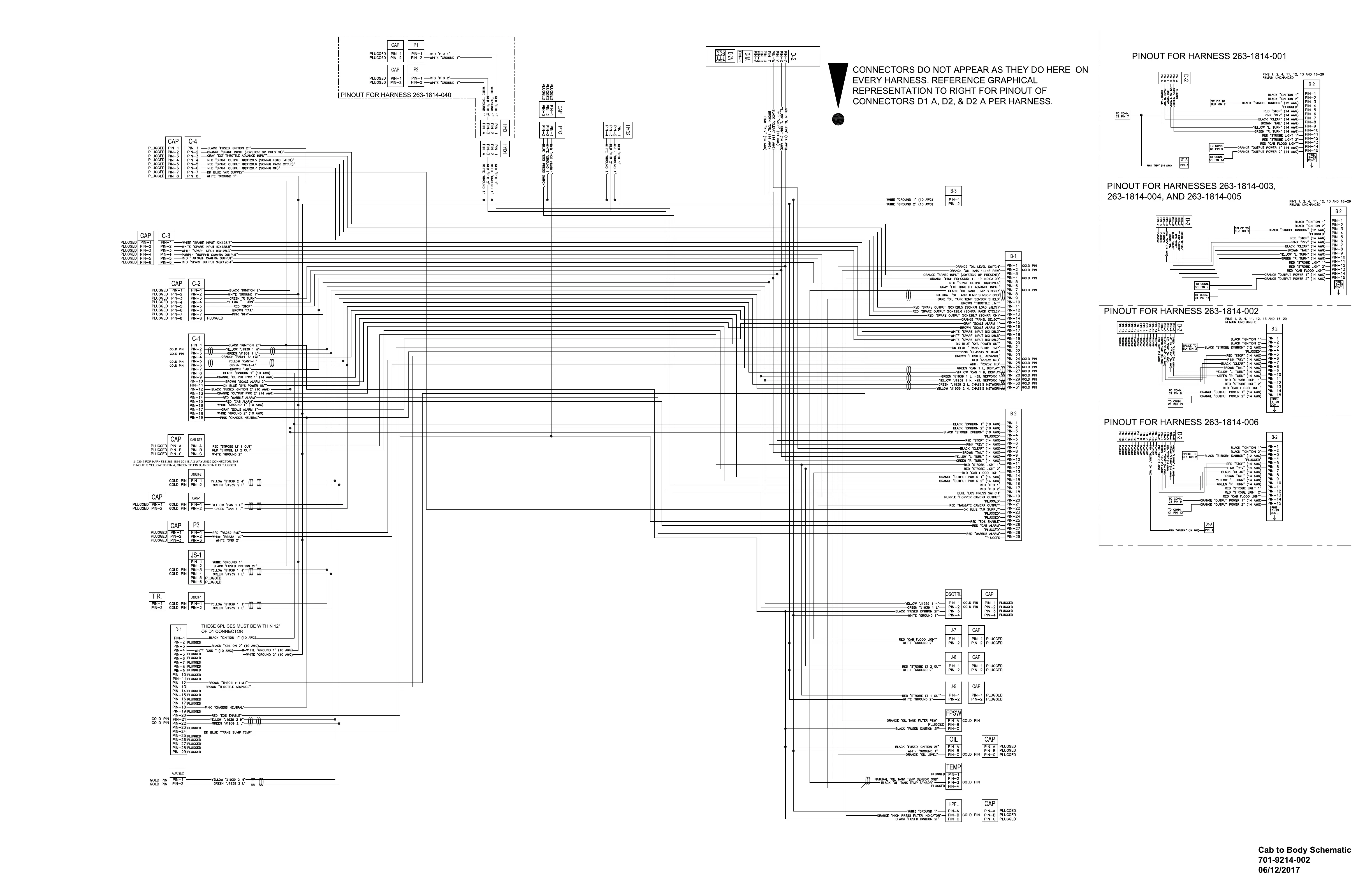
Dover HEIL Half/Pack Factor AFL - 2018 AFL Cab to Body Schematic - 701-9214-002

Dover HEIL Half/Pack Factor AFL
257 pages
Print Icon
To Next Page IconTo Next Page
To Next Page IconTo Next Page
To Previous Page IconTo Previous Page
To Previous Page IconTo Previous Page
Loading...

Table of Contents