EasyManua.ls Logo

Electrolux EWM 3000 - The NTC sensor

Electrolux EWM 3000
59 pages
Print Icon
To Next Page IconTo Next Page
To Next Page IconTo Next Page
To Previous Page IconTo Previous Page
To Previous Page IconTo Previous Page
Loading...
- 31 -
599 51 13-50 EN
DGS-TDS-N 11.2004 C.D. © Electrolux
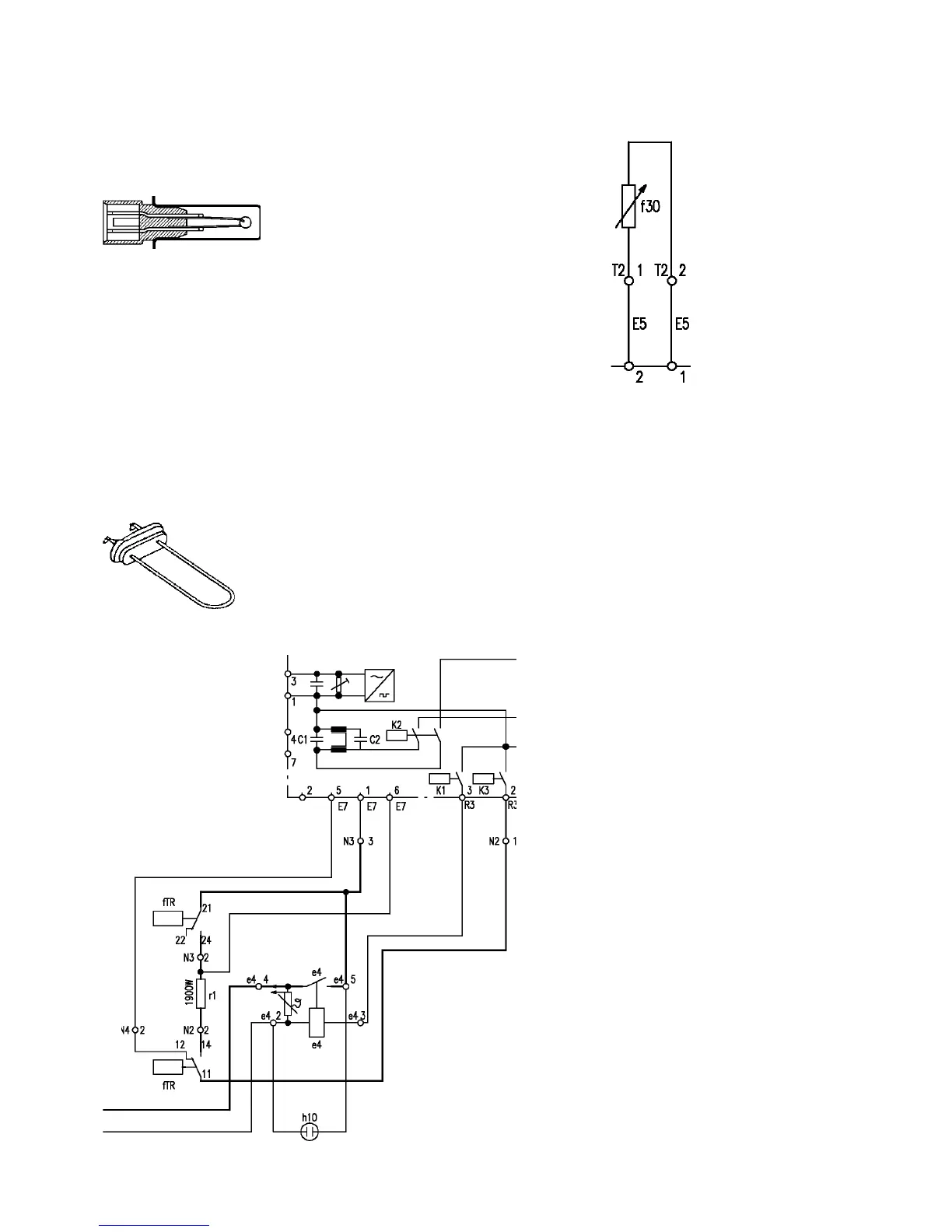
10.2 The NTC sensor
10.3 The heating element
The electronic controls the drain temperature by means of a NTC temperature sensor.
If the NTC sensor should have a short circuit or an interruption, the fault code C8 will be displayed
at the end of the program.
NTC resistance f30:
°C W
20 6050
60 1250
80 640
To check the NTC sensor function you can measure the ohmic resistance between the contacts T2/1
and T2/2. In figure 2 you can see the circuit diagram of the NTC sensor in the wiring diagram.
Heating element :
Connection: 230V; 50 Hz;
Power: 1950W
Fuse: 10A
Control of heating element (r1):
In order to heat, the dry-running protection level
(fTR1,fTR2) must be achieved. The heating relay
K3 on the electronic has to be closed.
The appliance must be switched on (b7/DW)
and the door locked (e4).

Table of Contents

Related product manuals