EasyManua.ls Logo

Electrolux EWM 3000 - Fast Unbalance Control System FUCS

Electrolux EWM 3000
59 pages
Print Icon
To Next Page IconTo Next Page
To Next Page IconTo Next Page
To Previous Page IconTo Previous Page
To Previous Page IconTo Previous Page
Loading...
- 7 -
599 51 13-50 EN
DGS-TDS-N 11.2004 C.D. © Electrolux
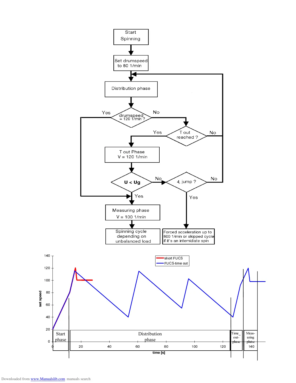
2.3.1 Fast unbalance control system FUCS








WLPH>V@
V
H
W
V
S
H
H
G
VKRUW)8&6
)8&6WLPHRXW
'LVWULEXWLRQ
SKDVH
0HDV
XULQJ
SKDVH
6WDUW
SKDVH
7LPHB
RXW
SKDVH

Table of Contents

Related product manuals