EasyManua.ls Logo

Elenco Electronics EP-130 - Page 115

Elenco Electronics EP-130
160 pages
Print Icon
To Next Page IconTo Next Page
To Next Page IconTo Next Page
To Previous Page IconTo Previous Page
To Previous Page IconTo Previous Page
Loading...
-115
-
V
CO
? What’s that? V
CO
stands for volta
g
e
c
ontro
ll
e
d
osc
ill
ator, an
d
as t
h
e name
i
mp
li
es, t
his
oscillator changes its oscillation frequency accordin
g
to t
h
e vo
l
tage app
li
e
d
to t
h
e c
i
rcu
i
t.
Th
e c
i
rcu
it
c
reates two different output si
g
nals that hav
e
tr
i
an
g
u
l
ar an
d
square waves
.
When you finish the wiring sequence, slide the switc
h
to position A to turn on the power. Turn the control
s
lowly while you listen to the sound
f
rom th
e
earphone. The sound becomes lower when you tur
n
the control clockwise
.
T
urn
i
n
g
t
h
e contro
l
c
h
an
g
es t
h
e vo
l
ta
g
e at term
i
na
l
27, w
hi
c
h
c
h
an
g
es t
h
e 0.01
μ
F
capac
i
tor
s c
h
ar
gi
n
g
and dischar
g
in
g
times, which chan
g
es the oscillato
r
f
requency. The output signal
f
rom the
f
irst operational
ampli
f
ier is a triangular wave signal is at terminal 67
,
and is applied to terminal 65 o
f
the second ampli
f
ier
.
The second am
p
li
f
ier acts as a com
p
arator, an
d
pro
d
uces a square wave s
i
gna
l
at term
i
na
l
64
.
No
t
es
:
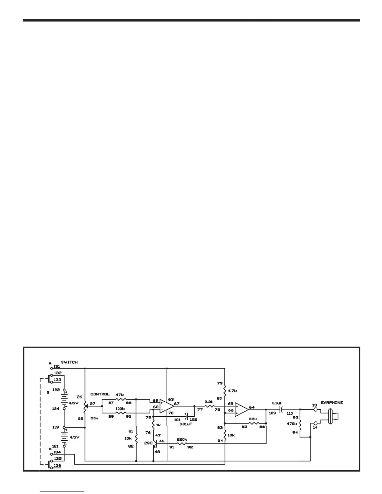
EXPERIMENT #96: VC
O
Wirin
g
S
equence:
7
9
-
63
-2
6
-1
3
1
2
7-
8
7-
89
46-9
1
47-7
6
86
-
9
2-1
09
-
6
4
6
5-7
8
66
-
80
-
83
-
85
6
7-1
0
2-7
7
68
-
90
-
101
-75
69-88-8
1
8
4-7
0
-1
34
121-1
35
122
-
132
124-11
9
-2
8
-4
8
-
9
4-
8
2-14-EARPH
O
NE
11
0
-
93
-1
3
-EARPH
O
N
E
S
chematic

Table of Contents

Related product manuals