EasyManua.ls Logo

Elenco Electronics EP-130 - DC-DC Converter

Elenco Electronics EP-130
160 pages
Print Icon
To Next Page IconTo Next Page
To Next Page IconTo Next Page
To Previous Page IconTo Previous Page
To Previous Page IconTo Previous Page
Loading...
-
124
-
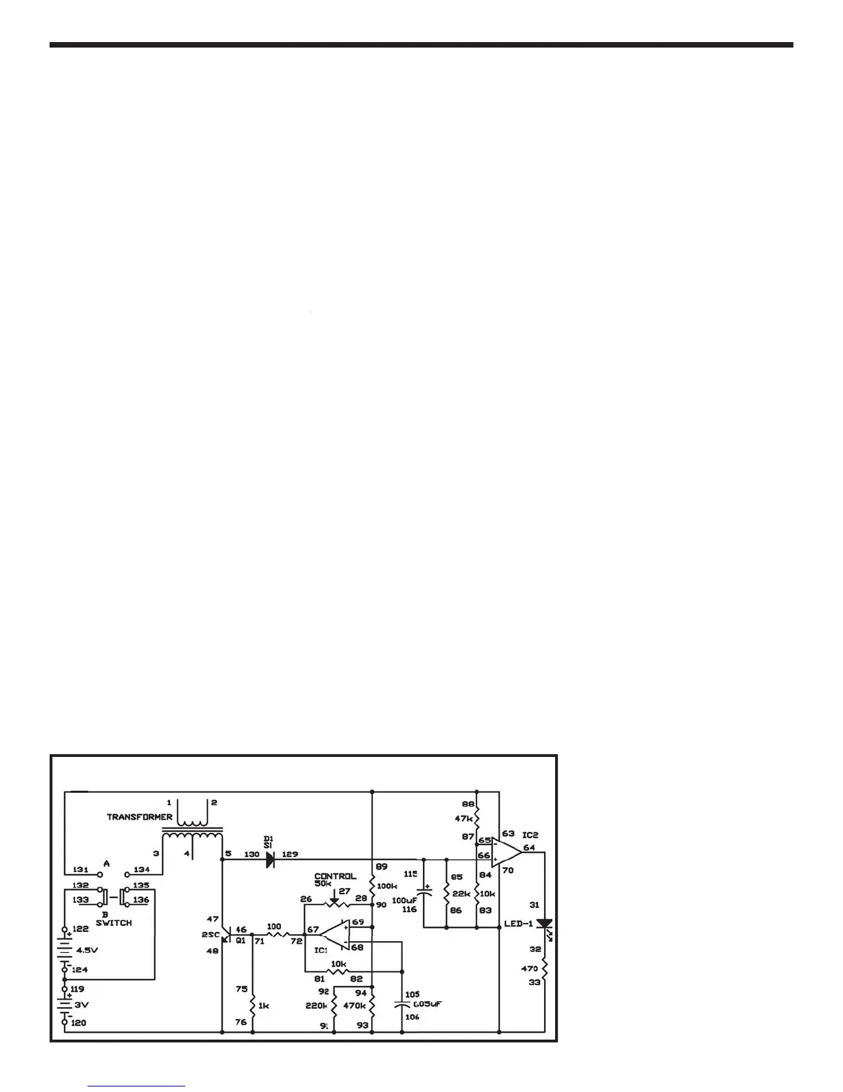
Here’s a D
C
-D
C
converter circuit; it can make 5VD
C
from 3VDC. Assemble the ex
p
eriment, set the switc
h
to
p
osition A, and see how this circuit works.
The schematic shows how it works. IC 1 is a
n
oscillator; its output controls transistor
Q
1.
S
elf
-
induction of the transformer coil
g
enerates a hi
gh
voltage current. Diode D1 rectifies this voltage an
d
passes on a hi
g
h DC volta
g
e current. IC 2 is
a
c
omparator t
h
at exam
i
nes t
h
e vo
l
tage.
Wh
en t
h
e
input volta
g
e to I
C
2 is more than 5V, the LED li
g
hts
.
How does turning the control a
ff
ect the circuit? Th
e
control is used as a fixed resistor of 50k
Ω
k
, so turn
i
n
g
the control has no e
ff
ect.
No
t
es
:
EXPERIMENT #1
0
4 D
C
-D
C
CO
NVERTE
R
Wiring
S
equence:
3
-
134
5-
4
7-
130
26
-
6
7-7
2
-
81
28-69-90-92-9
4
31
-
64
33-76-83-86-93-91-70-106-116-48-12
0
46
-7
1
-7
5
89
-
88
-
63
-
131
8
4-
8
7-
65
85
-
66
-11
5
-12
9
82-68-105
11
9
-124-1
35
122-1
3
2
S
chemati
c

Table of Contents

Related product manuals