EasyManua.ls Logo

Enerdis C.A 2150-E - 3 Input Programming

Enerdis C.A 2150-E
55 pages
Print Icon
To Next Page IconTo Next Page
To Next Page IconTo Next Page
To Previous Page IconTo Previous Page
To Previous Page IconTo Previous Page
Loading...
12
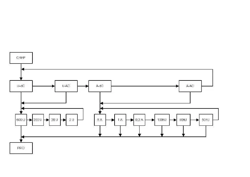
3 INPUT PROGRAMMING
The figure below shows the input configuration menu (CnInP). Divided into four submenus, each one corresponding to the
programming of the different types of input: Volt dc, Volt ac, Amp dc, Amp ac. Once the type of signal has been selected you have
then to select the range. Usually the 100, 60, 50 mV (nU) ranges are shunts signals.