EasyManua.ls Logo

Finn B70 - Page 29

Finn B70
89 pages
Print Icon
To Next Page IconTo Next Page
To Next Page IconTo Next Page
To Previous Page IconTo Previous Page
To Previous Page IconTo Previous Page
Loading...
23
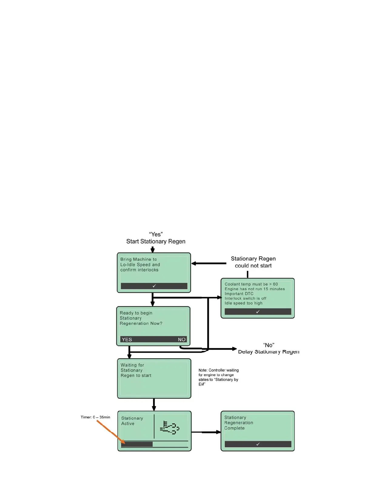
Note: Stationary Regeneration will not begin if any of the following conditions are present:
z Coolant temperature is less than 60° C (140° F)
z The engine has not been running for 15 minutes
z An important DTC is active
z The interlock switch is off (PTO clutch is engaged)
z Idle speed is too high
If these conditions are present, a notification will be displayed. Once these conditions are
corrected by the operator, acknowledge the message and Stationary Regeneration will begin.
6. At this point, the ECU will take over control of the engine to perform the Stationary
Regeneration and a notification of “Stationary Active” and the regeneration icon will be
display along with a status bar (0 to 35 minutes) at the bottom of the screen.
Note: When the Stationary Regeneration starts, the engine speed increases gradually to high
idle speed, then the regeneration begins and may modulate engine speed throughout the
process.
Note: If Stationary Regeneration needs to be interrupted for any reason, turn off the key
switch. One the machine is restarted, the Stationary Regeneration request will be
repeated.
7. Once Stationary Regeneration is complete, a notification will be displayed and the engine
will return to low idle, but will not automatically turn off. Normal machine operation can
resume.

Table of Contents

Related product manuals