EasyManua.ls Logo

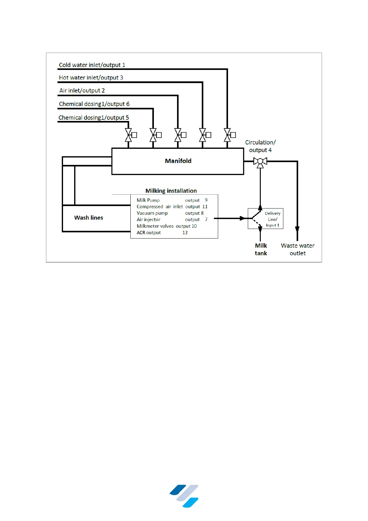
Fullwood Packo FullClean Plus - Figure 9 Closed Circuit Washing System Flow Diagram

Fullwood Packo FullClean Plus
60 pages
Print Icon
To Next Page IconTo Next Page
To Next Page IconTo Next Page
To Previous Page IconTo Previous Page
To Previous Page IconTo Previous Page
Loading...
Doc No:
006614
Revision:
D
Date:
14/08/2020
Page 22 of 58
Figure 9 Closed Circuit Washing System Flow Diagram

Table of Contents