EasyManua.ls Logo

GE GHDS830EDWS - Gas Model Wiring Schematic; Gas Dryer Schematic Overview

GE GHDS830EDWS
54 pages
Print Icon
To Next Page IconTo Next Page
To Next Page IconTo Next Page
To Previous Page IconTo Previous Page
To Previous Page IconTo Previous Page
Loading...
– 50 –
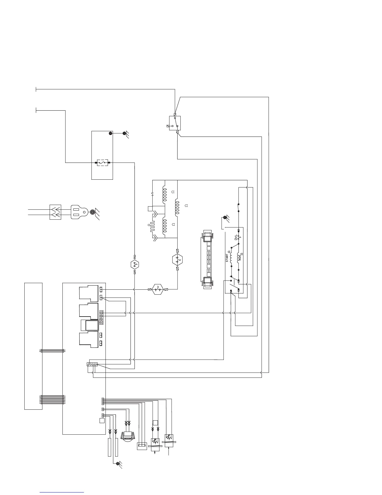
Gas Model Schematic
WARNING: Disconnect electrical power before servicing.
Caution: Label all wires prior to disconnection. Wiring errors can cause improper and dangerous operation.
Verify operation after servicing.
(Continued Next Page)
3
3
3
OUTLET
CONTROL
THERMISTOR
INLET
CONTROL
THERMISTOR
N-20
N-20
POWER BOARD
UI BOARD
DSM
MODULE
O-20
GY-20
N-20
J10
1
1
J11
1
J25
1
R-20
B-20
UPPER ROD
LOWER ROD
S-20
P-20
GY-20
CHASSIS
BASE
J8
J5 J4 J2J7 J6
1
K4
K1
K3
K2
1
FUSE
CCMR
B-18
W-18
B-18
GY-16
Y-18
P-18
P-18
V-18
V-18
V-18
Y-18
O-18
5
6
4
G
P-18
S-20
R-18
DRUM MOTOR SHOWN STOPPED
CHASSIS
BASE
GY-16
IDLER
SWITCH
C-18
V-18
R-18
TAB SEQUENCE
DRUM MOTOR
CONNECTOR
G
1
2
465
V-18
R-18
V-18
V-18
V-18
REAR
PANEL
CORD
SET
L1 N
W-18
B-18
B-18
B-18
DOOR SWITCH
SHOWN
DOOR CLOSED
(NOT USED)
C-18
C-18
W-18
W-18
2
1
C-18
C-18
C-18
(580 )
(1400
)
(30 A)
W-18
V-18
S-20
(40-400
)@75°F
XX-YY
XX-WIRE COLOR
YY-WIRE GAUGE
--------------------
B: BLACK
C: BROWN
G: GREEN
GY: GREEN/YELLOW
N: NAVY BLUE
R: RED
O: ORANGE
P: PINK
S: GRAY
V: PURPLE
W: WHITE
Y: YELLOW
T: TANGERINE
3
(3.19-3.53
)
(2.98-3.30
)
R-18
Y-20
Y-20
SEE NOTE 1
SEE NOTE 1
NOTE 1.- THIS WIRE MARKED AS Y (YELLOW)
MIGHT BE W (WHITE) IN SOME UNITS
NOTE 2.- THIS WIRE MARKED AS P (PINK)
MIGHT BE W(WHITE) IN SOME UNITS
SEE NOTE 2
SEE
NOTE 2
HI-LIMIT
OUTLET
CONTROL
BACKUP
IGNITOR
INLET-
SAFETY
FLAME DETECT
(1300 )
MAIN
BOOSTER
SAFETY
NC
NO
COM
L1
N
Note: Schematic shows only non-long vent and non-steam models. See Gas
Dryer Long Vent and Mist Schematics for long vent and steam models.

Related product manuals