EasyManua.ls Logo

GE PM880 - Page 228

GE PM880
249 pages
Print Icon
To Next Page IconTo Next Page
To Next Page IconTo Next Page
To Previous Page IconTo Previous Page
To Previous Page IconTo Previous Page
Loading...
Menu Maps B-4
August 2003
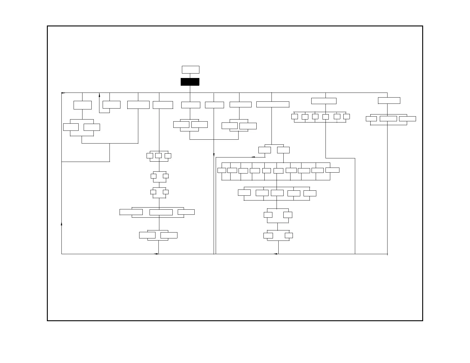
Figure B-4: The Meter Menu
Units Battery
Date/Time
English Metric
Date
Time
Site Message
Locale
Meter
Menu
Backlight
Off
Contrast
Backlight
Language
English Other
Darker Lighter
Communications
User Tables
1 2 3 4 5 6
Table
ID
# Data Points
Max Points
Edit Tables
Note: Press [F2] (Cancel) to cancel
the entries and return to Menu.
Press [F3] (OK) to confirm the entries
and return to Menu.
Snapshot
Date Format
YYYY/MM
MM/DD
DD/MM
Date Separator
- , /
Time Format
12 Hour 24 Hour
Time Separator
. :
Decimal
. ,
Comm Interface
IrDA
IR 232
Baud Rate
300 600 1200 2400 4800 9600 19.2K 38.4K 57.6K 115.2K
Parity
None Mark Space Even Odd
Stop Bits
1 2
Data Bits
7 8
Off
Printer
File

Table of Contents

Other manuals for GE PM880

Related product manuals