EasyManua.ls Logo

Hardy Process Solutions HI 6600-EIP - Page 85

Hardy Process Solutions HI 6600-EIP
137 pages
Print Icon
To Next Page IconTo Next Page
To Next Page IconTo Next Page
To Previous Page IconTo Previous Page
To Previous Page IconTo Previous Page
Loading...
HI 6600 Series Modular Sensor System User Guide
Page | 85
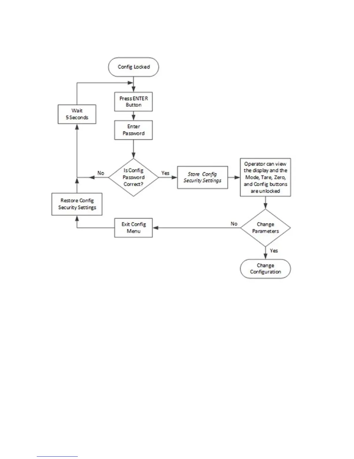
Figure 3: Configuration Lock Flowchart
The following list explains the operation and features available if the correct 4 alphanumeric character password is
entered by the operator.
Configuration Password:
The current configuration lock setting is saved.
The CONFIG button is also enabled allowing the operator to open the
configuration menus.
When the operator exits the configuration menu, if no changes to the
configuration lock or password
parameters were made the configuration lock
is set to its original lock settings; otherwise the latest
configuration security
settings is used.

Table of Contents

Related product manuals