EasyManua.ls Logo

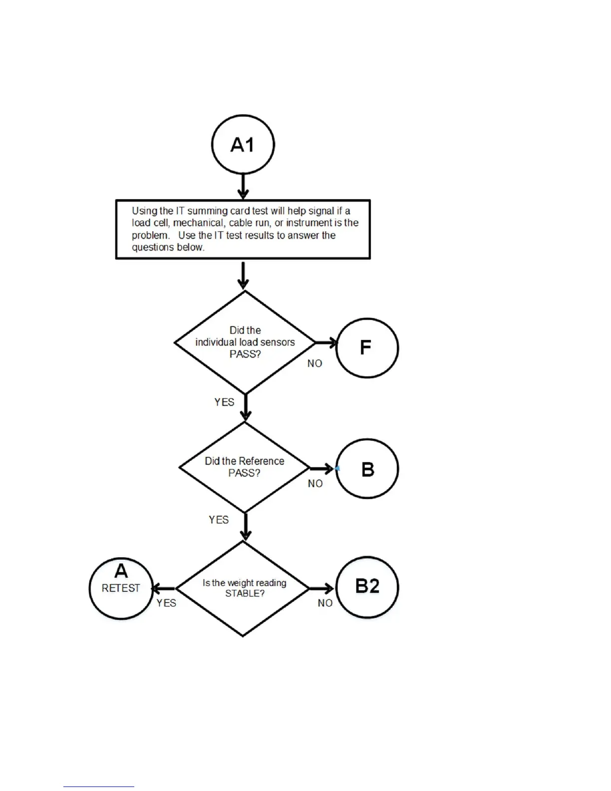
Hardy Process Solutions HI 6600-EIP - A1. Checking for Unstable Components in a Weighing System

Hardy Process Solutions HI 6600-EIP
137 pages
Print Icon
To Next Page IconTo Next Page
To Next Page IconTo Next Page
To Previous Page IconTo Previous Page
To Previous Page IconTo Previous Page
Loading...
HI 6600 Series Modular Sensor System User Guide
Page | 98
A1. Checking for Unstable Components in a Weighing System

Table of Contents

Related product manuals