EasyManua.ls Logo

Hardy Process Solutions HI 6600-EIP - A - Electrical and Mechanical Review

Hardy Process Solutions HI 6600-EIP
137 pages
Print Icon
To Next Page IconTo Next Page
To Next Page IconTo Next Page
To Previous Page IconTo Previous Page
To Previous Page IconTo Previous Page
Loading...
HI 6600 Series Modular Sensor System User Guide
Page | 97
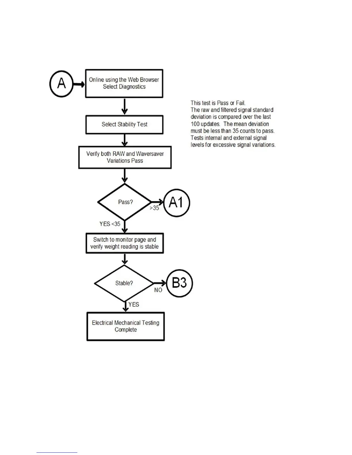
A - Electrical and Mechanical Review

Table of Contents

Related product manuals