EasyManua.ls Logo

HPE ProLiant Gen10

HPE ProLiant Gen10
176 pages
To Next Page IconTo Next Page
To Next Page IconTo Next Page
To Previous Page IconTo Previous Page
To Previous Page IconTo Previous Page
Loading...
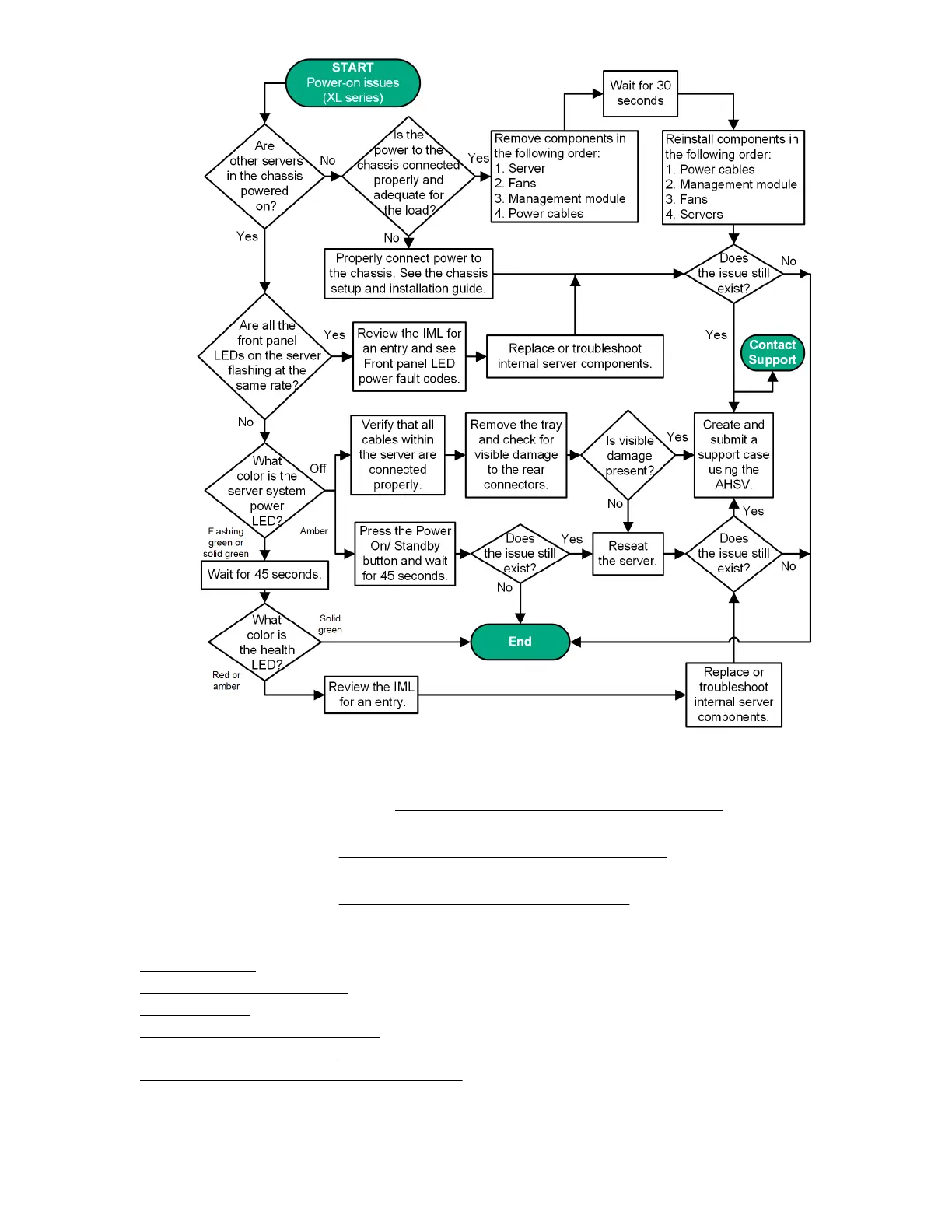
Figure 3: Server power-on issues flowchart for XL series servers
For the location of server LEDs and information on their statuses, see the server documentation on the
Hewlett Packard Enterprise website (http://www.hpe.com/info/proliantgen10-docs).
For removal and replacement procedures, see the server maintenance and service guide on the Hewlett
Packard Enterprise website (http://www.hpe.com/info/proliantgen10-docs).
For more information about the Active Health System Viewer, see the AHSV user guide on the Hewlett
Packard Enterprise website (http://www.hpe.com/support/ahsv-docs).
More information
Hardware issues on page 71
System power LED definitions on page 25
Viewing the IML on page 159
Front panel LED power fault codes on page 30
Front panel LED and buttons on page 26
Accessing Hewlett Packard Enterprise Support on page 174
Diagnostic flowcharts 41

Table of Contents

Other manuals for HPE ProLiant Gen10

Related product manuals