EasyManua.ls Logo

HPE ProLiant Gen10

HPE ProLiant Gen10
176 pages
To Next Page IconTo Next Page
To Next Page IconTo Next Page
To Previous Page IconTo Previous Page
To Previous Page IconTo Previous Page
Loading...
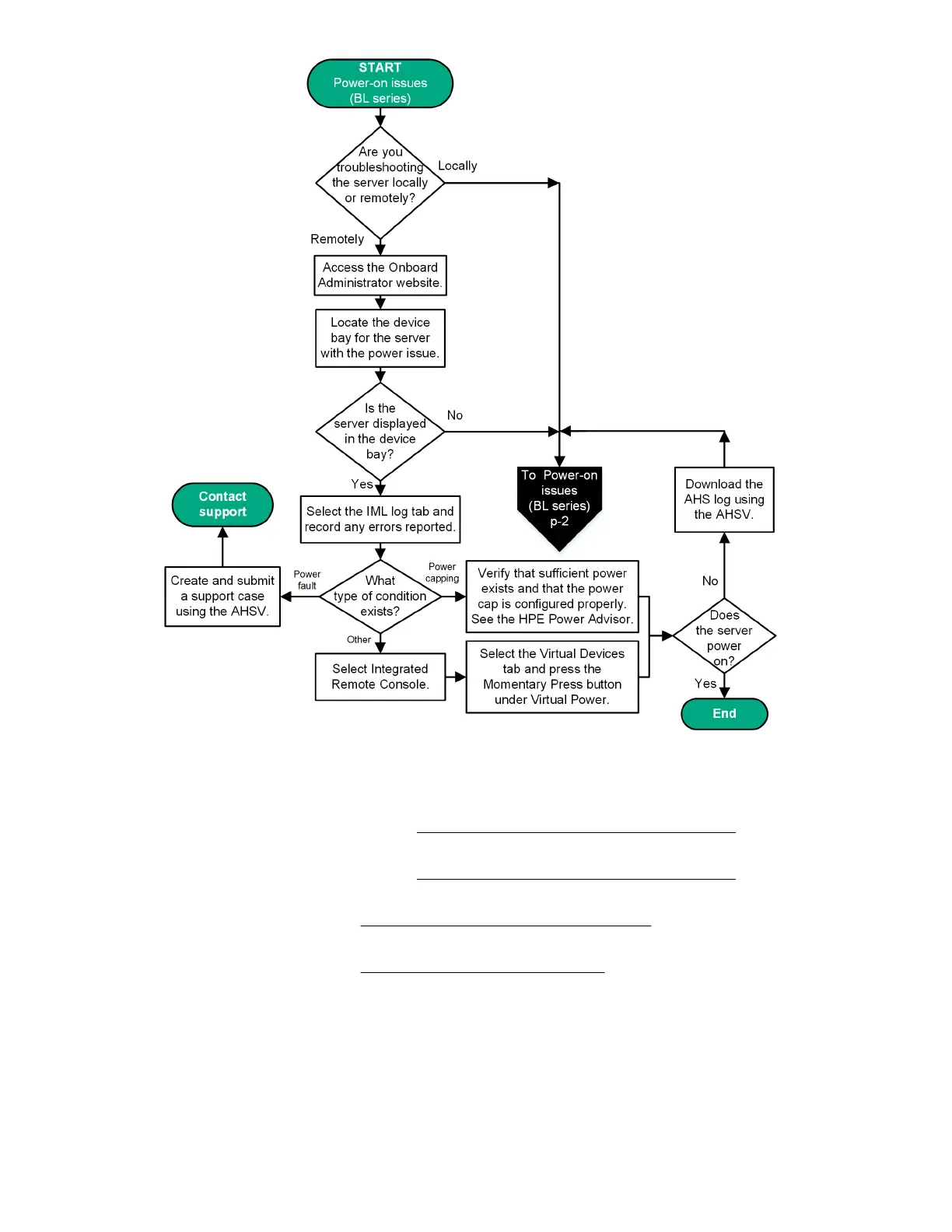
Figure 4: Power on issues flowchart for BL series server blades (page 1 — Remote
troubleshooting)
For more information about the BladeSystem c-Class enclosure, see the documentation on the
Hewlett Packard Enterprise website (http://www.hpe.com/info/bladesystem/docs).
For removal and replacement procedures, see the server blade maintenance and service guide on the
Hewlett Packard Enterprise website (http://www.hpe.com/info/bladesystem/docs).
For more information about the Active Health System Viewer, see the AHSV user guide on the Hewlett
Packard Enterprise website (http://www.hpe.com/support/ahsv-docs).
For more information about the Onboard Administrator, see the OA documentation on the Hewlett
Packard Enterprise website (http://www.hpe.com/info/oa-docs).
2. To resolve the issue while troubleshooting locally, follow the steps in the flowchart.
Diagnostic flowcharts 43

Table of Contents

Other manuals for HPE ProLiant Gen10

Related product manuals