EasyManua.ls Logo

kaarta STENCIL 2 - Page 37

kaarta STENCIL 2
147 pages
Print Icon
To Next Page IconTo Next Page
To Next Page IconTo Next Page
To Previous Page IconTo Previous Page
To Previous Page IconTo Previous Page
Loading...
37
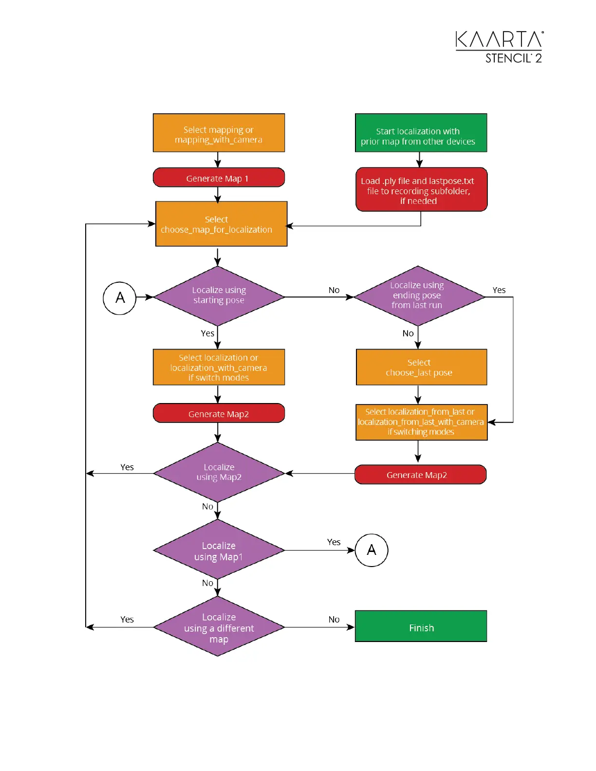
S
ee flow chart below for additional insight on mapping and localizing with Stencil 2.

Table of Contents

Other manuals for kaarta STENCIL 2