EasyManua.ls Logo

Klimor EVO-T Plus - Automatyka

Default Icon
Print Icon
To Next Page IconTo Next Page
To Next Page IconTo Next Page
To Previous Page IconTo Previous Page
To Previous Page IconTo Previous Page
Loading...
KOMPAKTOWA CENTRALA Z ODZYSKIEM CIEPŁA EVO-T +
DOKUMENTACJA TECHNICZNO-RUCHOWA
10
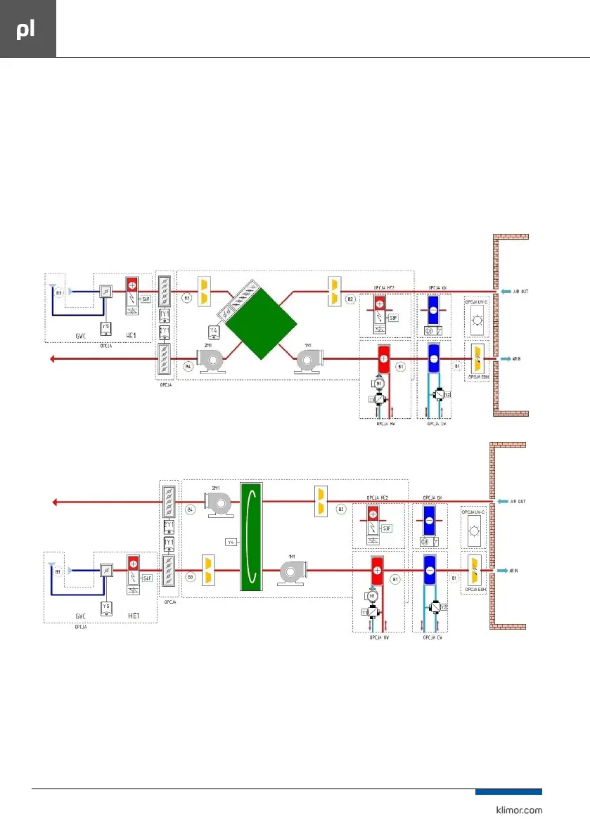
5. AUTOMATYKA
Automatyka stanowi wyposażenie standardowe urządze-
nia zwyjątkami podanymi poniżej.
Układ automatyki steruje stałym wyposażeniem:
wentylatorami wsposób płynny sygnałem 0-10V (osob
-
ne sygnały na oba wentylatory),
przepustnicą bypassu wymiennika przeciwprądowego
lub wymiennikiem obrotowym,
opcjonalnie, wtórną nagrzewnicą elektryczną lub wod
-
ną wsposób płynny
Układ automatyki dodatkowo pozwala na sterowanie:
gruntowym wymiennikiem ciepła (GWC) [ wymiennik
poza dostawą Klimoru]
nagrzewnicą elektryczną wstępną [możliwość dostawy]
chłodnicą wodną wtórną (sygnał 0-10V) lub chłodnicą
freonową (sygnał on/o) [poza dostawą Klimoru]
Y2: siłownik i zawór chłodnicy wodnej [poza dostawą
Klimoru]
Y5: siłownik przepustnicy GWC [ siłownik iprzepustnica
poza dostawą Klimoru]
B1 – czujnik temperatury nawiewu S3F – termostat zabezpieczający nagrzewnicę elektryczną wtórną
B2 – czujnik temperatury wywiewu S4F – termostat zabezpieczający nagrzewnicę elektryczną wstępną
B3 – czujnik temperatury zewnętrznej 1M1 – wentylator powietrza nawiewanego
B4 – czujnik temperatury za odzyskiem ciepła 2M1 – wentylator powietrza wywiewanego
1Y1 – siłownik przepustnicy nawiewu HW – nagrzewnica wodna wtórna
2Y1 – siłownik przepustnicy wywiewu HE1 – nagrzewnica elektryczna wstępna
Y1 – siłownik zaworu nagrzewnicy wodnej HE2 – nagrzewnica elektryczna wtórna
Y2 – siłownik zaworu chłodnicy wodnej CW – chłodnica wodna
Y4 – siłownik przepustnicy bypassu lub sterowanie wymiennikiem obrotowym DX – chłodnica zbezpośrednim odparowaniem
Y5 – siłownik przepustnicy GWC ESH – kanałowy ltr elektrostatyczny
UV-C – kanałowa lampa UV-C
Rys. Nr 3 Schemat poglądowy EVO-T+ uwzględniający sterowanie dodatkowymi urządzeniami.

Table of Contents

Related product manuals