EasyManua.ls Logo

Klimor EVO-T Plus - Control System

Default Icon
Print Icon
To Next Page IconTo Next Page
To Next Page IconTo Next Page
To Previous Page IconTo Previous Page
To Previous Page IconTo Previous Page
Loading...
COMPACT AHU WITH HEAT RECOVERY EVO-T +
OPERATION AND MAINTENANCE MANUAL
78
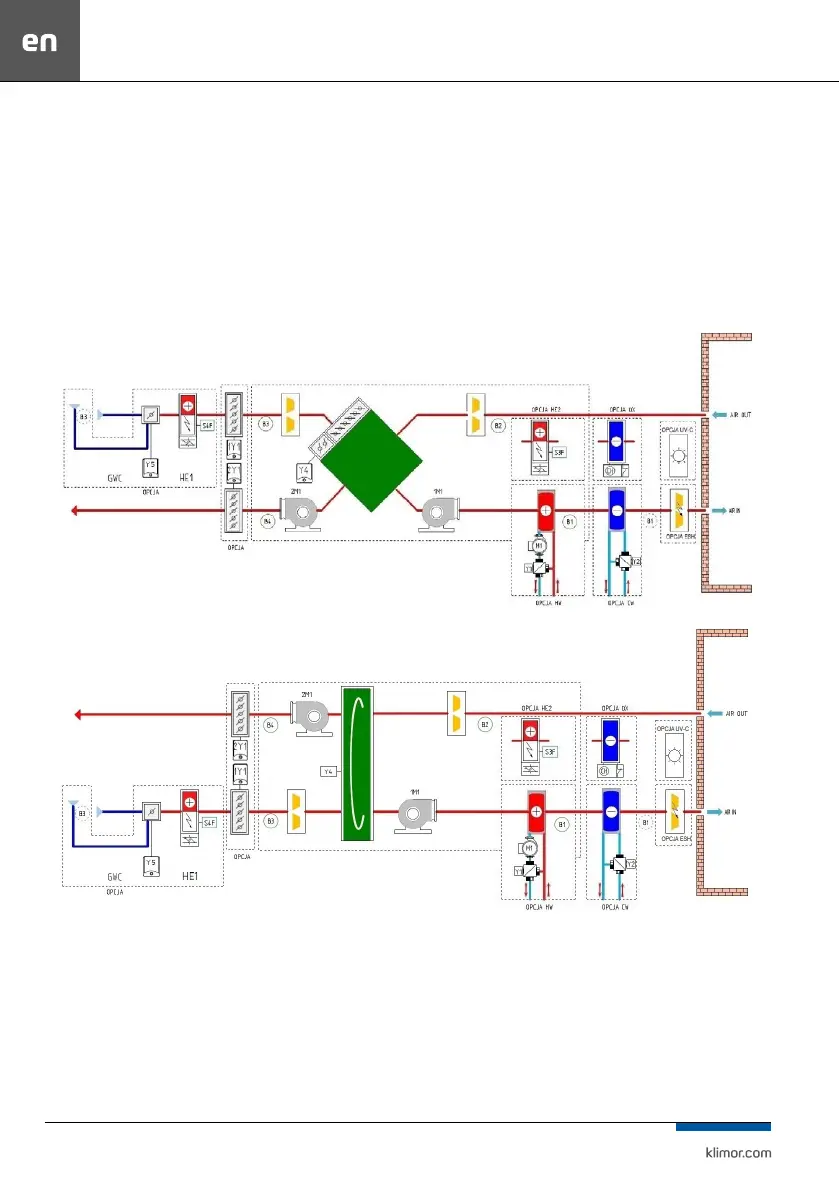
5. CONTROL SYSTEM
The control system is a standard unit’s equipment with ex-
ceptions named below.
The control system controls regular equipment:
Fans via stepless control using 0÷-10V signal (separate
signals for both fans),
Bypass damper of counterow heat exchanger or rotary
exchanger
Stepless control of electric heater or water secondary.
The control system enables additionally:
Control of ground heat exchanger (GHEX) [not within
delivery of Klimor]
Electric pre-heater [optional delivery]
Secondary water cooler (0-10V signal) or DX cooler (ON/
OFF signal) [not within delivery of Klimor]
Y2: Actuators and valves of water cooler [not within de
-
livery of Klimor]
Y5: GHEX damper actuator [ actuator and damper not
supplied by Klimor]
B1 – air supply temperature sensor S3F – protection thermostat of secondary electric heater
B2 – air exhaust temperature sensor S4F – protection thermostat of electric pre-heater
B3 – external air temperature sensor 1M1 – supply air fan
B4 – temperature sensor behind heat recovery 2M1 – exhaust air fan
1Y1 – supply air damper actuator HW – secondary water heater
2Y1 – exhaust air damper actuator HE1 – electric pre-heater
Y1 – water heater valve actuator HE2 – electric secondary heater
Y2 – water cooler valve actuator CW – water cooler
Y4 – bypass damper actuator or control of a rotary exchanger DX – Direct evaporation cooler
Y5 – GHEX damper actuator ESH – Duct electrostatic lter
UV-C – UV-C duct lamp
Fig. 3 Overview diagram of EVO-T+ including control of additional devices.

Table of Contents

Related product manuals