EasyManua.ls Logo

Klimor EVO-T Plus - Page 124

Default Icon
Print Icon
To Next Page IconTo Next Page
To Next Page IconTo Next Page
To Previous Page IconTo Previous Page
To Previous Page IconTo Previous Page
Loading...
COMPACT AHU WITH HEAT RECOVERY EVO-T +
OPERATION AND MAINTENANCE MANUAL
122
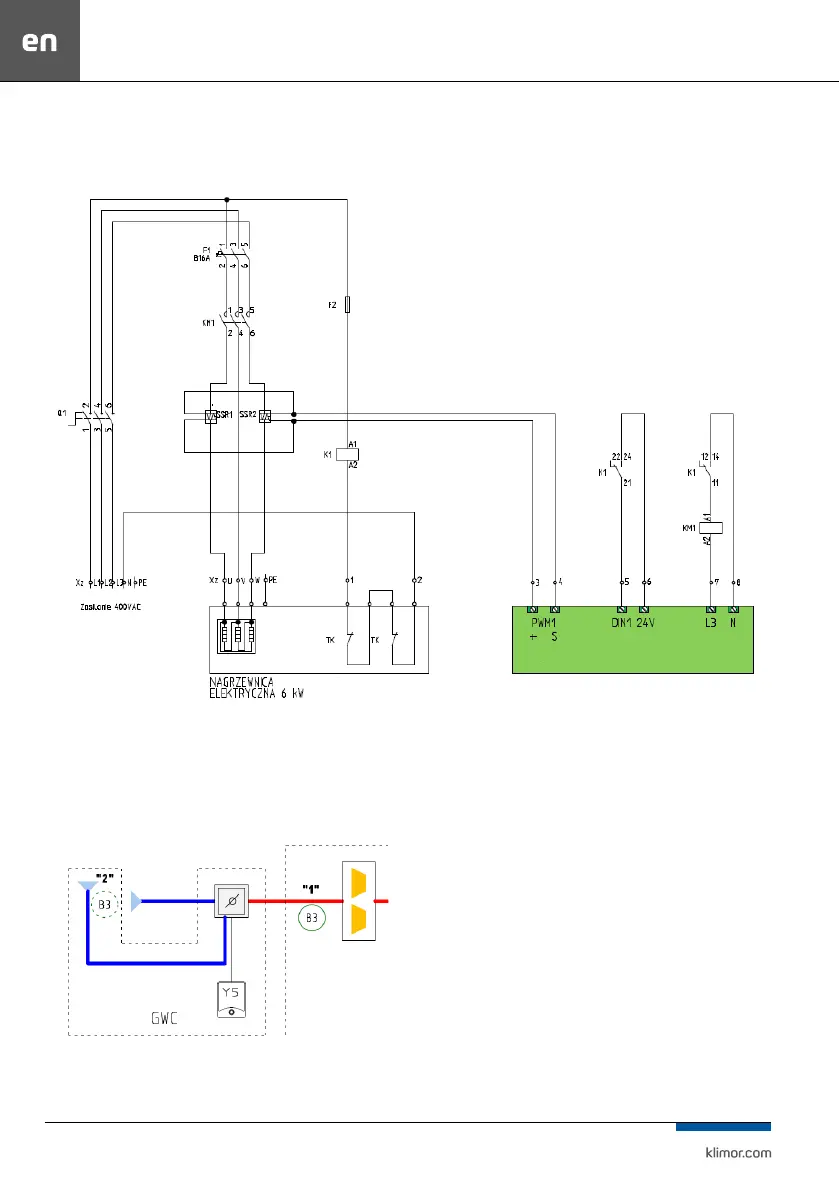
Install the heater and connect it to the dedicated control
unit and the control signals from the EVOT+ controller (LIY-
CY 2x1 [PWM1], LIYY 2x1 [DIN1-24V], LIYY 2x1 [L3-N] leads).
Fig. 50
14.2.2 Ground heat exchanger (GHEX)
Install the ground heat exchanger (GHEX). Move the exter-
nal temperature sensor from the EVOT +(„1”) unit to the
outside („2”).
Fig. 51

Table of Contents

Related product manuals