EasyManua.ls Logo

Kyocera TASKalfa 7002i - Page 273

Kyocera TASKalfa 7002i
1627 pages
Print Icon
To Next Page IconTo Next Page
To Next Page IconTo Next Page
To Previous Page IconTo Previous Page
To Previous Page IconTo Previous Page
Loading...
2WA/2NJ/2RK
3-59
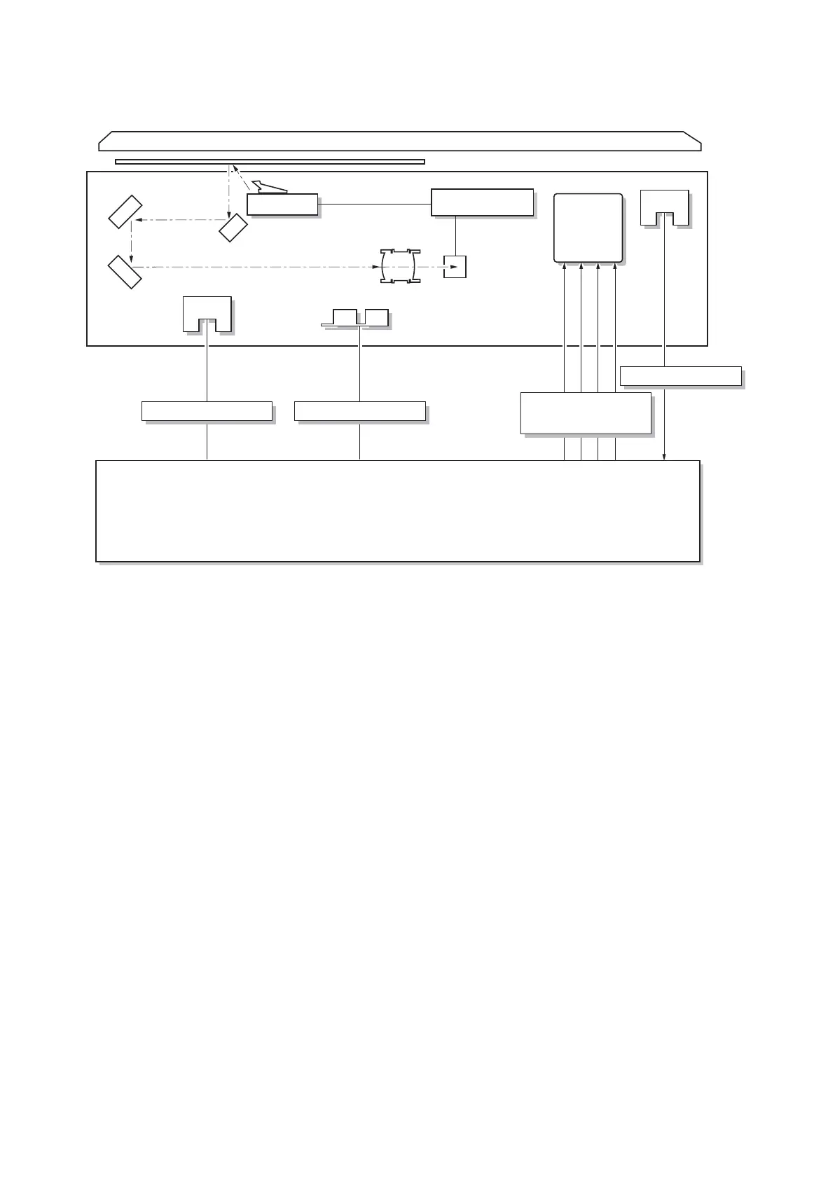
Block diagram
Figure 3-43
ISU
YC7-A1
YC-A12
YC7-A1
YC7-A2
YC7-A3
YC7-A4
YC7-A8
CCD
Scanner motor
Home position sensor Original size sensor
LED PWB
CCD PWB
Engine PWB
Original size timing sensor

Table of Contents

Other manuals for Kyocera TASKalfa 7002i

Related product manuals