EasyManua.ls Logo

LSIS H100-2 - Page 201

LSIS H100-2
610 pages
Print Icon
To Next Page IconTo Next Page
To Next Page IconTo Next Page
To Previous Page IconTo Previous Page
To Previous Page IconTo Previous Page
Loading...
187
Learning Advanced Features
Code
Description
100%
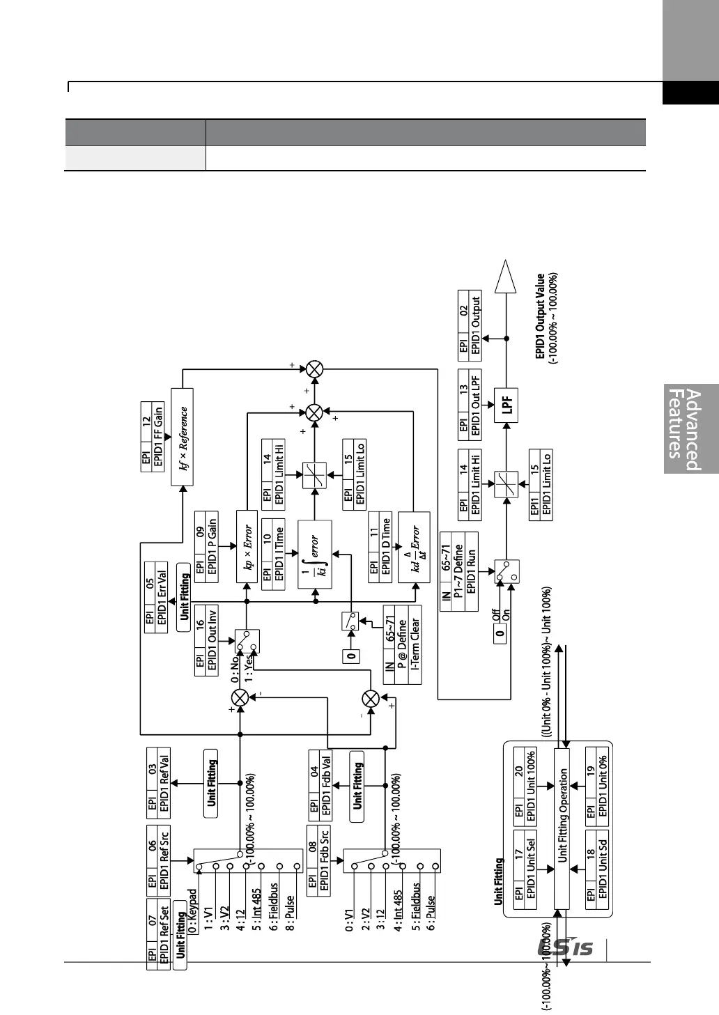
EPID1 Control block

Table of Contents

Related product manuals