EasyManua.ls Logo

Mocom millenium B2 - Appendix F - Diagrams; Electrical Diagram (Board Type G)

Mocom millenium B2
96 pages
Print Icon
To Next Page IconTo Next Page
To Next Page IconTo Next Page
To Previous Page IconTo Previous Page
To Previous Page IconTo Previous Page
Loading...
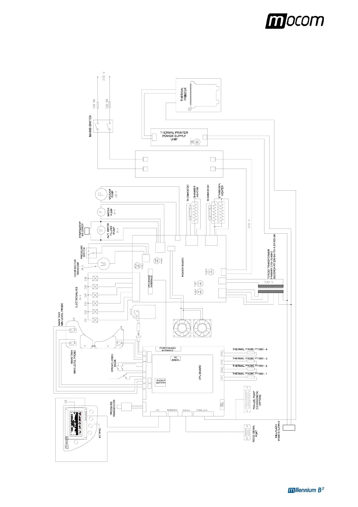
APPENDIX F – DIAGRAMS
86
APPENDIX F – DIAGRAMS
ELECTRICAL DIAGRAM (BOARD TYPE “G”)
M
A
I
N
S
F
I
L
T
E
R
DOOR
SWITCH
SEC. TANK
MAX LEVEL
PROBE
FAN 24V
JACK FOR MAX LEVEL
PROBE CONNECTION ON
EXTERNAL TANK
(OPTION)

Table of Contents

Related product manuals