EasyManua.ls Logo

NEC switch - Block Diagram of P00 to P07; Port 0

NEC switch
234 pages
Print Icon
To Next Page IconTo Next Page
To Next Page IconTo Next Page
To Previous Page IconTo Previous Page
To Previous Page IconTo Previous Page
Loading...
CHAPTER 4 PORT FUNCTIONS
Users Manual U12978EJ3V0UD
60
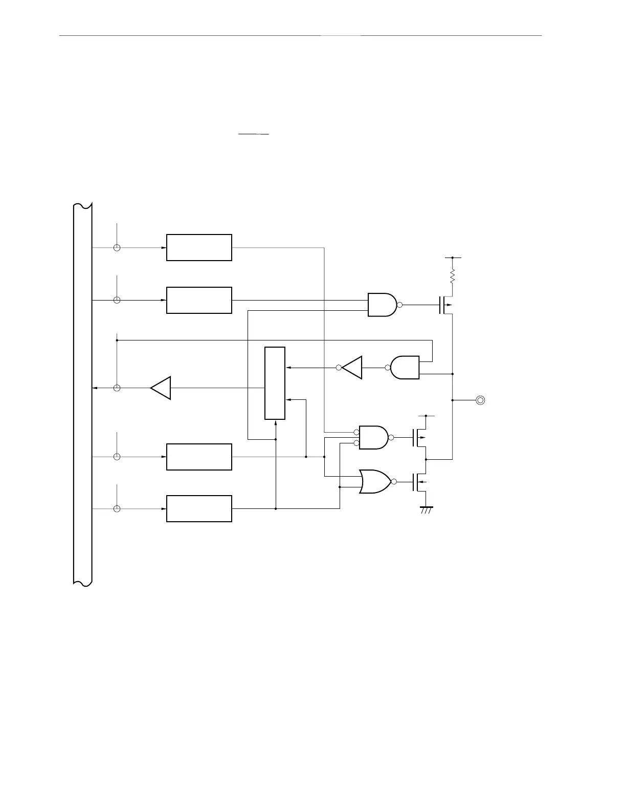
4.2.1 Port 0
This is an 8-bit I/O port with an output latch. Port 0 can be specified in the input or output mode in 1-bit units by
using port mode register 0 (PM0). When the P00 to P07 pins are used as input port pins, on-chip pull-up resistors
can be connected in 8-bit units by using pull-up resistor option register 0 (PU0). CMOS output or N-ch open-drain
output can also be specified in 8-bit unit by using port output mode register 0 (POM0).
Port 0 is set in the input mode when the RESET signal is input.
Figure 4-2 shows a block diagram of port 0.
Figure 4-2. Block Diagram of P00 to P07
RD
V
DD0
P00 to P07
WR
PU0
WR
PORT
WR
PM
Output latch
(P00 to P07)
PM00 to PM07
PU00
P-ch
P-ch
N-ch
V
DD0
POM00
Internal bus
Selector
WR
POM0
POM0: Port output mode register 0
PU0: Pull-up resistor option register 0
PM: Port mode register
RD: Port 0 read signal
WR: Port 0 write signal

Table of Contents