EasyManua.ls Logo

Oki Microline 3390 - Page 305

Oki Microline 3390
349 pages
Print Icon
To Next Page IconTo Next Page
To Next Page IconTo Next Page
To Previous Page IconTo Previous Page
To Previous Page IconTo Previous Page
Loading...
D-18
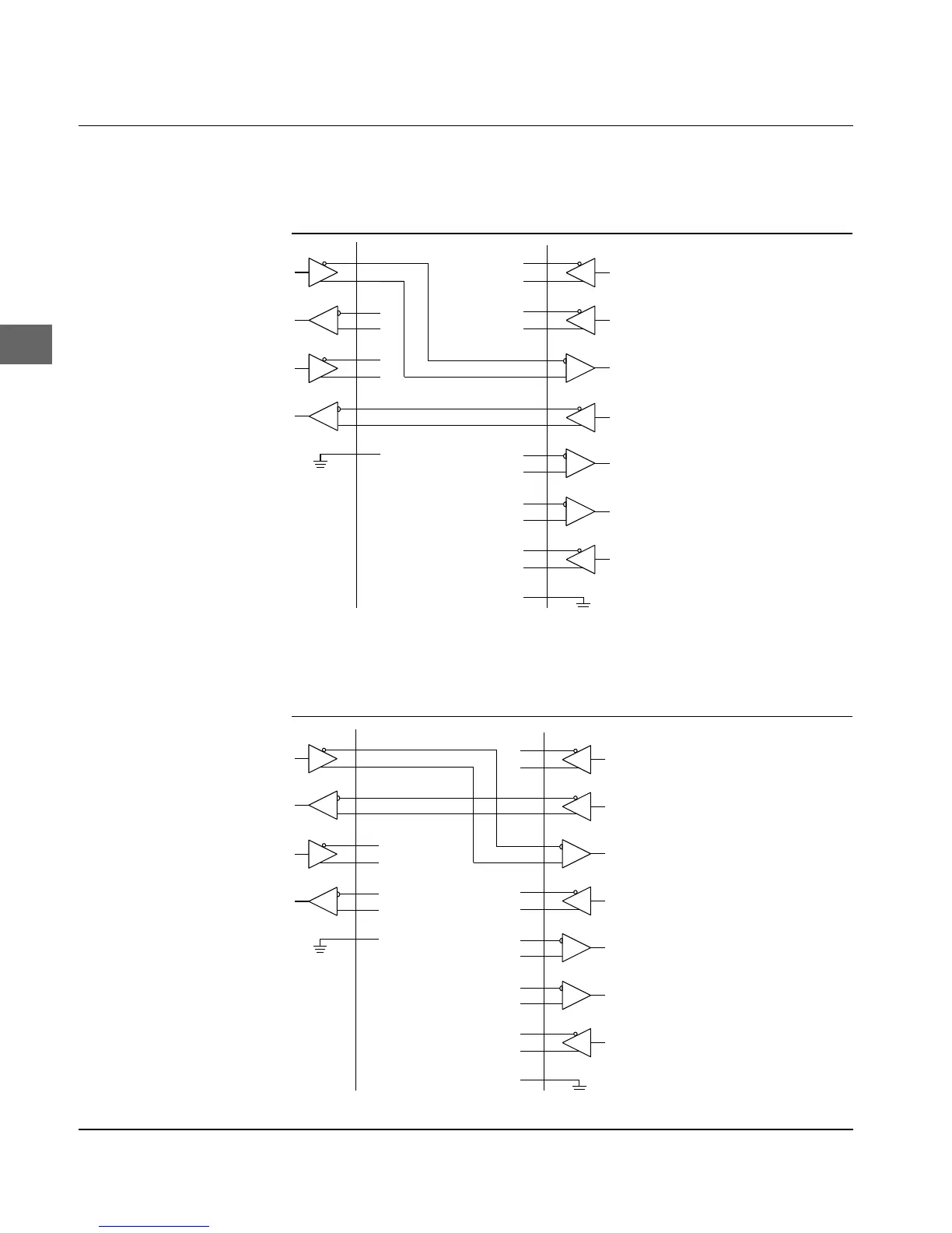
Appendix D: Interface Data
Protocol: Ready/Busy
Ready/Busy-Line (printer): RS
Host Printer Menu Settings
SD+
SD-
RD+
RD-
RS+
RS-
CS+
CS-
GND
GND 19
SSD+ 3
SSD- 21
SD+ 4
SD- 22
RD+ 6
RD- 24
RS+ 7
RS- 25
CS+ 9
CS- 27
DM+ 11
DM- 29
TR+ 12
TR- 30
+
+
+
RTS
Serial I/F Option
Protocol Ready/Busy
Busy Line
DSR Signal Invalid
+
+
Protocol: X-ON/X-OFF
Printer status line: SD
Host Printer Menu Settings
SD+
SD-
RD+
RD-
RS+
RS-
CS+
CS-
GND
GND 19
SSD+ 3
SSD- 21
SD+ 4
SD- 22
RD+ 6
RD- 24
RS+ 7
RS- 25
CS+ 9
CS- 27
DM+ 11
DM- 29
TR+ 12
TR- 30
+
+
+
Serial I/F Option
Protocol X-ON/X-OFF
Busy Line
DSR Signal Invalid
+
+
Diagram 4
Diagram 5

Table of Contents

Related product manuals