EasyManua.ls Logo

Olec OLITE - AL 9 Wiring Diagram

Olec OLITE
118 pages
Print Icon
To Next Page IconTo Next Page
To Next Page IconTo Next Page
To Previous Page IconTo Previous Page
To Previous Page IconTo Previous Page
Loading...
94MS20 Rev. B4 9-9
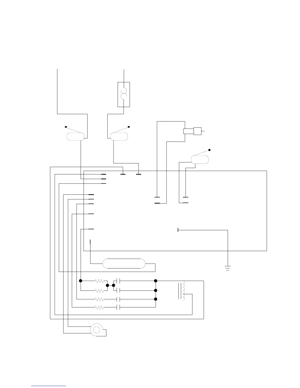
AL 9 Wiring Diagram
+
-
10 11
12
13
1
2
3
14
15
16
9
8
7
4
5
6
LAMP
LOW
MED
HIGH
BLOWER
CAPACITORS
BALLAST
CHASSIS
GROUND
INCOMING
AC COM
SAFETY
GLASS
SWITCH
THERMOSTAT
INCOMING
AC HOT
SAFETY
GLASS
SWITCH
15µf
15µf
15µf
15µf
SHUTTER
POSITION
64MV427
BOARD
COM
N.O.
N.O.
COM
COM
N.O.
SWITCH

Table of Contents