EasyManua.ls Logo

Panasonic KX-TG5631S

Panasonic KX-TG5631S
124 pages
To Next Page IconTo Next Page
To Next Page IconTo Next Page
To Previous Page IconTo Previous Page
To Previous Page IconTo Previous Page
Loading...
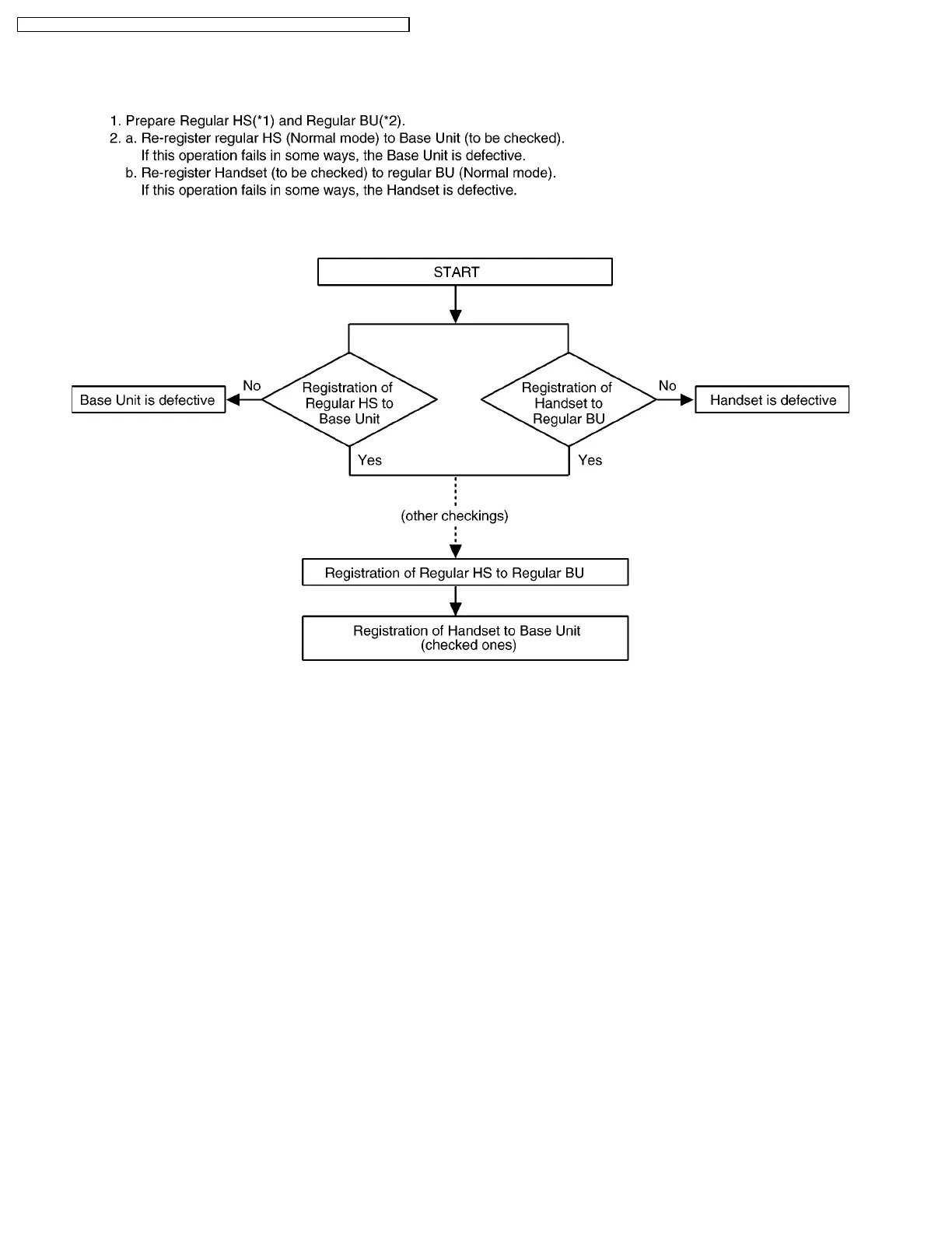
7.7. Check the RF part
7.7.1. Finding out the Defective part
After All the Checkings or Repairing
1. Re-register the checked Handset to the checked Base Unit, and Regular HS to Regular BU.
Note:
(*1) HS: Handset
(*2) BU: Base Unit
30
KX-TG5631S / KX-TG5632M / KX-TG5633B / KX-TGA560S / KX-TGA560M / KX-TGA560B

Table of Contents

Other manuals for Panasonic KX-TG5631S

Related product manuals