EasyManua.ls Logo

Panasonic KX-TG5631S

Panasonic KX-TG5631S
124 pages
To Next Page IconTo Next Page
To Next Page IconTo Next Page
To Previous Page IconTo Previous Page
To Previous Page IconTo Previous Page
Loading...
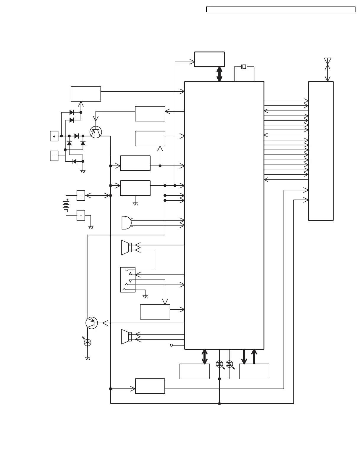
16 BLOCK DIAGRAM (HANDSET)
V_PA
V_RF
3.0V
IC221
IC371
IC201
IC381
KX-TGA560 BLOCK DIAGRAM (Handset)
IC241
MIP
MIN
LOUTO (SP)
HSSPOUT
ANT_LIGHT
LINO (HS_MIC)
HEADSET_DET
SPOUTP
SPOUTN
CICI
VCCPA
VCCA
VCC
PDN
DSP
RESET
CHG_CTL
CHG_DET
RADIO_EN
CON_EN
SYN_LE2
SYN_OUT
SYN_DATA
SYN_CLK
SYN_LE1
RX_GAIN
RX_EN
TX_EN
SHCTRL
RF_RESET
RSSI
W
P
, C
L
K
, D
A
T
A
L
C
D
_
L
IG
H
T
K
E
Y
_
L
IG
H
T
K
E
Y
S
T
O
R
O
B
E
_
A
~
F
K
E
Y
IN
_
1
~
5
Q231
CHARGE
DETECT
CHARGE
Q361
Q221
Q362, Q363
CHARGE
CONTROL
RESET
POWER DOWN
REGULATOR
MIC
SP
Headset Jack
CN331
Q331
LED261
HEADSET
DETECT
Monitor SP
3.3V
REGULATOR
LCD
KEYS
RF part
ANT
X201
13.824MHz
EEPROM
BATTERY
OSC-IN
PA_CONT
TX_DATA
RX_DATA
Q261
Q255
73
KX-TG5631S / KX-TG5632M / KX-TG5633B / KX-TGA560S / KX-TGA560M / KX-TGA560B

Table of Contents

Other manuals for Panasonic KX-TG5631S

Related product manuals