EasyManua.ls Logo

Philips BDL3245E/00 - Page 41

Philips BDL3245E/00
183 pages
Print Icon
To Next Page IconTo Next Page
To Next Page IconTo Next Page
To Previous Page IconTo Previous Page
To Previous Page IconTo Previous Page
Loading...
41
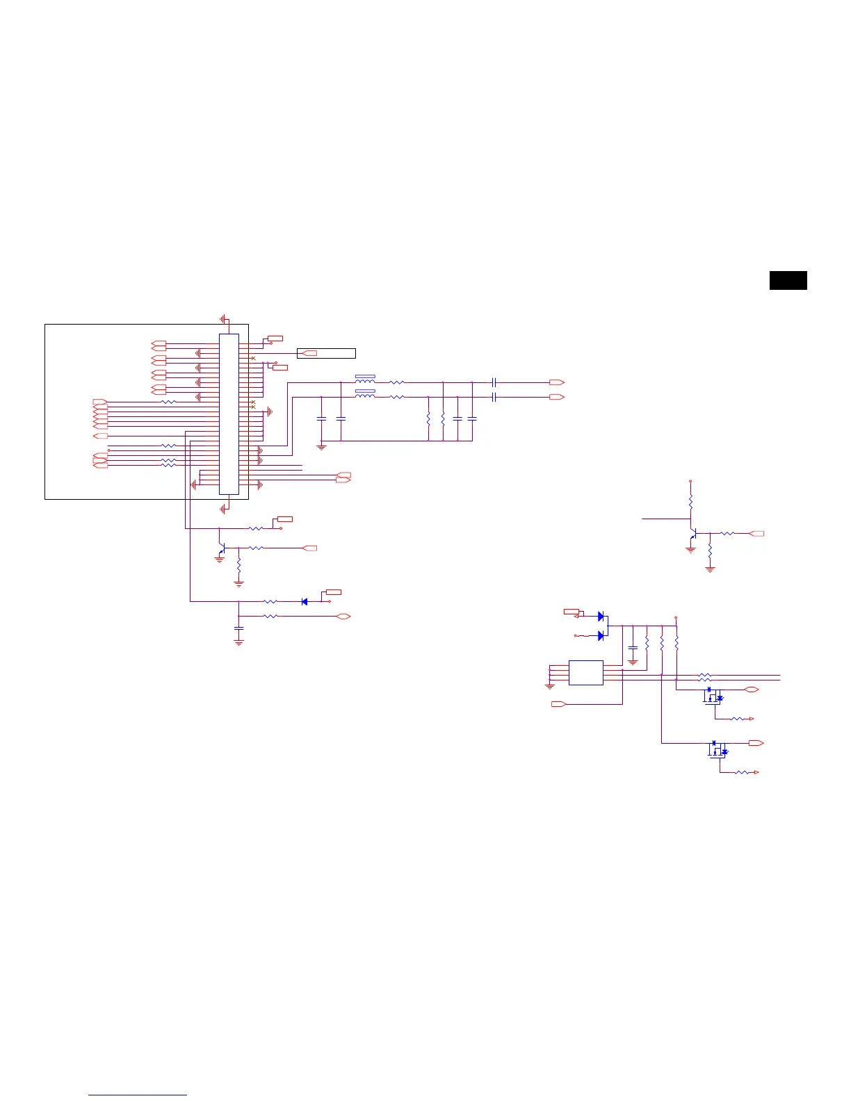
Remark: Parts position can be searched by using FIND function in PDF.
PW R_TH _CTL
IR_DATA__OPS16
PW R_TH _C TL 16
OPS_PWR _STA9
C102
470P 50V
R144
27K 1/10W 5%
OPS_PWR_STA
1 2
FB103
300OHM 4A
R112 18K 1/ 10W
OPS_PB_DET9
C103
470P 50V
R4129 100R
R116
1K 1/16W 5%
Q101
MMBT3904
A0
1
A1
2
A2
3
GND
4
SDA
5
SCL
6
WP
7
VCC
8
U125
CAT24C02WI-GT3A
C126
47pF 50V
R154
4K7 1/16W 5%
OPS_TX2P4
OPS_TX2M4
R145
10R 1/ 16W 5%
R115
18K 1/10W
D105
LL4148
OPS_5V
R117
10K 1/16W 5%
R4131 NC/0R
R114
18K 1/10W
C127
0.47U F 50V
C122
220N16V
C129
47pF 50V
C125
47pF 50V
R111 0R 05
RC
OPS_DDC_SDA
OPS_DDC_SCL
OPS_TX1M4
OPS_TX1P4
OPS_TX0P4
OPS_TX0M4
OPS_DDC5V
OPS_OSD_STA9
OPS_OSD_STA
OPS_HPD
OPS_COM_DIR16
OPS_COM_DIR
20110810
OPS_TXC KP4
OPS_TXCKM4
SYS_FAN9
SYS_FAN
OPS_PB_DET
U125 2nd source 56G1133158
U125 first source 56G1133918
OPS_PWR_ON
WP_EDID2,3
OPS_AUD _L
OPS_HDMI_CEC
1
2
3
4
5
6
7
8
9
10
11
12
13
14
15
16
17
18
19
20
21
22
23
24
25
26
27
28
29
30
60
59
58
57
56
55
54
53
52
51
50
49
48
47
46
45
44
43
42
41
40
39
38
37
36
35
34
33
32
31
6162
CN104
CONN
OPS_AUD _R
Q512
MMBT3904
R4556
10K 1/16W 5%
OPS_TX0P
OPS_TX2M
OPS_5V
OPS_TX1M
OPS_TX2P
OPS_TXC KP
OPS_TXC KM
OPS_TX1P
OPS_TX0M
R4558
10K 1/16W 5%
R4557
1K 1/16W 5%
ID3
ID2
OPS_DDC_SDA
OPS_DDC_SCL
MCU3V3 9,15, 16
OPS_Rx
OPS_Tx
R121 47K 1/16W 5%
OPS_HP_C TRL 4
R110 47R 1/16W 5%
+3.3V_I/O
+5V
OPS_HPD
R109 47R 1/16W 5%
D
G
S
Q4501
SRK7002LT1G
R444 1K
1 2
FB104
300OHM 4A
C128
0.47U F 50V
R113 18K 1/ 10W
ID216
OPS_Tx 16
OPS_Rx 16
ID316
OPS_AUD _L 10
OPS_AUD _R 10
OPS_PWR_ON 16
+3.3V_I/O 9, 13,15
OPS_HDMI_CEC 9
D
G
S
Q4502
SRK7002LT1G
R4505
10K 1/16W 5%
WP_EDID
MCU 3V3
MARS_OPS_SCL 9
MARS_OPS_SDA 9
OPS_DDC5V
R107
4K7 1/16W 5%
+5V
R106
4K7 1/16W 5%
20110718
R4504
10K 1/16W 5%
MCU5V 9,12, 15,16
+5V
MCU5V
D106
BAT54C
+5V2,3, 5,9,10, 15
ID1
ID116
ID016
ID0
OPS_PWR 15
OPS_PWR

Table of Contents

Related product manuals