EasyManua.ls Logo

PicoQuant HydraHarp 400 - Page 12

PicoQuant HydraHarp 400
71 pages
Print Icon
To Next Page IconTo Next Page
To Next Page IconTo Next Page
To Previous Page IconTo Previous Page
To Previous Page IconTo Previous Page
Loading...
PicoQuant GmbH HydraHarp 400 Software V. 3.0.0.1
Forward and Reverse Start–Stop Mode
For simplicity it is most convenient to assume that the time delay measurement is directly causal, i.e. the laser
pulse causes a photon event and one measures the time delay between laser pulse and the subsequent
photon event. However, most conventional TCSPC systems need to give up this logical concept because of the
high repetition rates of the typical excitation lasers: Since the time measurement circuit cannot know in
advance whether there will be a fluorescence photon, it would have to start a time measurement upon each
laser pulse. Considering that conventionally conversion times are in the region of 0.3 to 2 ms, any excitation
rate in excess of 0.5 to 3 MHz would overrun the time measurement circuits. In fact they would most of the time
be busy with conversions that never complete, because there is no photon event at all in most cycles. By
reversing the start and stop signals in the time measurement, the conversion rates are only as high as the
actual photon rates generated by the fluorescent sample. These are (and must be) only about 1 to 5 % of the
excitation rate and can therefore be handled easily by the TAC / ADC. The consequence of this approach,
however, is that the times measured are not those between laser pulse and corresponding photon event, but
those between photon event and the next laser pulse. This still works (by software data reversing) but is
inconvenient in two ways:
1) Having to reverse the data leads to unpleasant relocation of the data displayed on screen when the
time resolution is changed.
2) Changing between slow and fast excitation sources requires reconnecting to different inputs, possibly
causing trouble when there is no CFD at one of the inputs.
The HydraHarp 400 is revolutionary in this respect, as it allows to work in forward start stop mode, even with
fast lasers. This is facilitated by two design features:
1) The independent operation of the time digitizers, and
2) a programmable divider in front of the sync input.
The latter allows to reduce the input rate so that the period is at least as long as the dead time. Internal logic
determines the sync period and re–calculates the sync signals that were divided out. It must be noted that this
only works with stable sync sources that provide a constant pulse–to–pulse period, but all fast laser sources
known today meet this requirement within an error band of a few picoseconds. Note: for slow sync sources (< 1
MHz) the sync divider must not be used (set to None). Similarly, the divider must not be used for coincidence
correlation measurements etc. since the sync rate has no influence on this kind of measurements. In summary:
The HydraHarp 400 is designed to always work in forward start–stop mode.
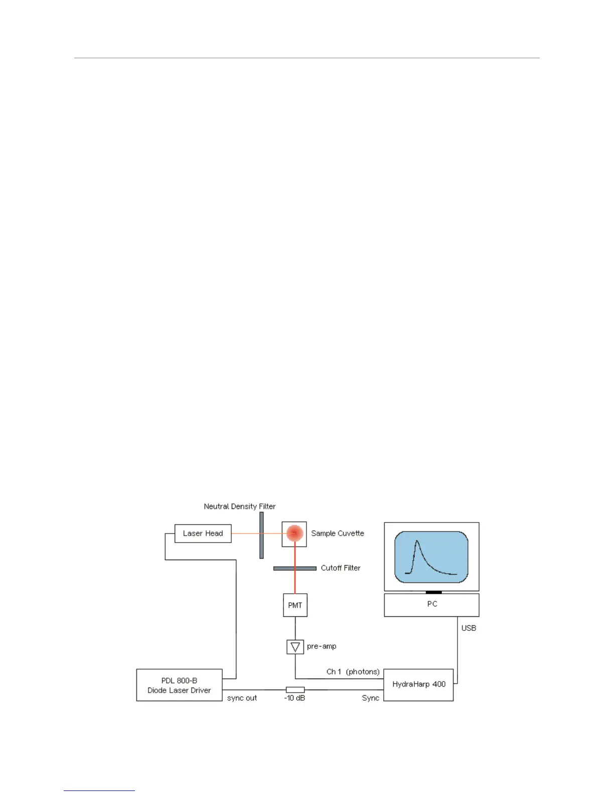
Experimental Setup for Fluorescence Decay Measurements with TCSPC
The figure below shows a typical setup for fluorescence lifetime measurements using one input channel of the
HydraHarp 400.
Page 12

Table of Contents