EasyManua.ls Logo

Planer BT37 MarkII - Page 95

Planer BT37 MarkII
175 pages
Print Icon
To Next Page IconTo Next Page
To Next Page IconTo Next Page
To Previous Page IconTo Previous Page
To Previous Page IconTo Previous Page
Loading...
95
BT37 MarkII: Service Manual MA200606 1.0.0
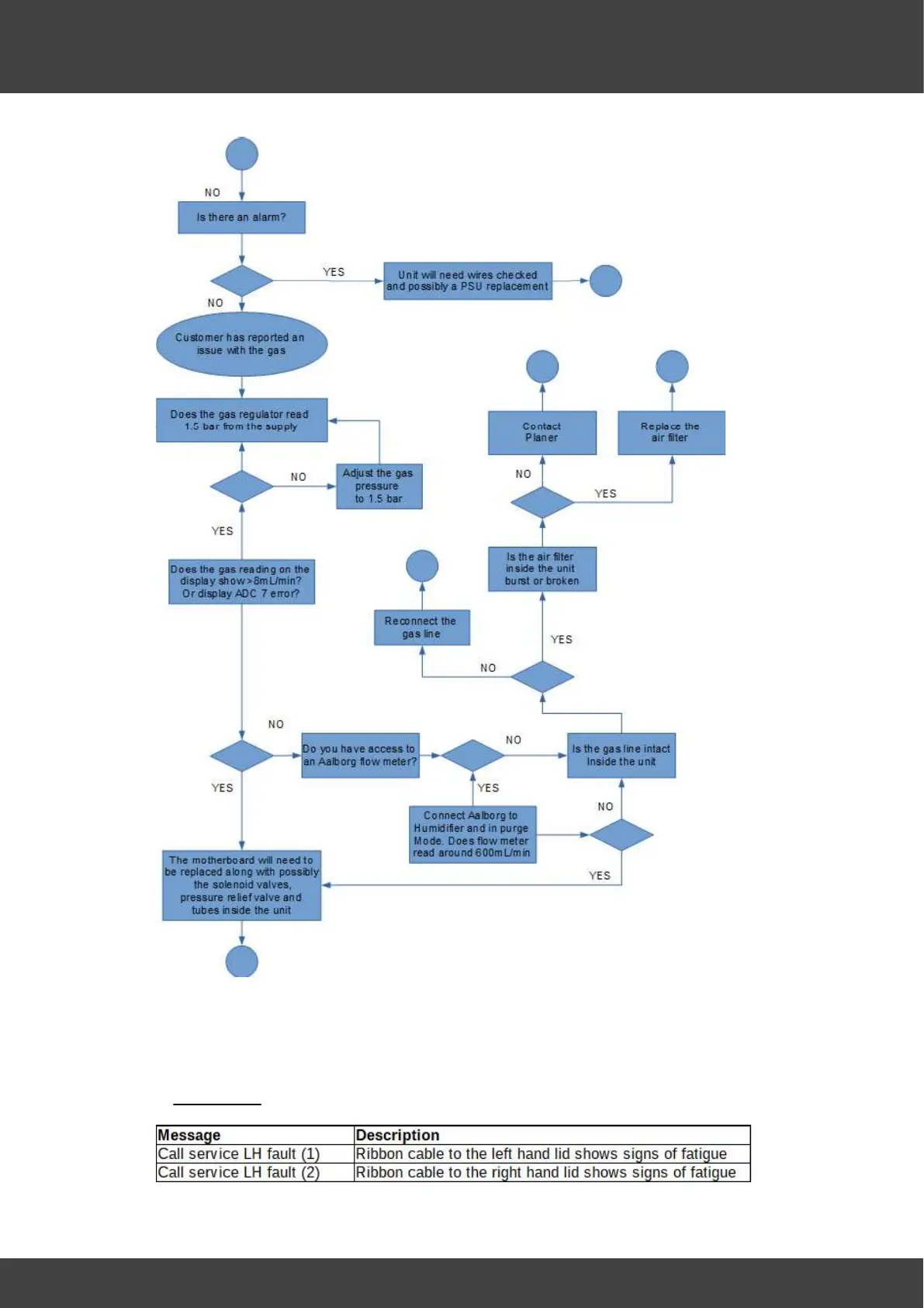
Maintenance and trouble shooting
5. Cable faults

Table of Contents