EasyManua.ls Logo

Precidia Ether232Plus - Page 80

Precidia Ether232Plus
96 pages
Print Icon
To Next Page IconTo Next Page
To Next Page IconTo Next Page
To Previous Page IconTo Previous Page
To Previous Page IconTo Previous Page
Loading...
Appendix B: Troubleshooting and Support Ether232Plus User Guide
B-2 Precidia Technologies Inc. 02-CML000027
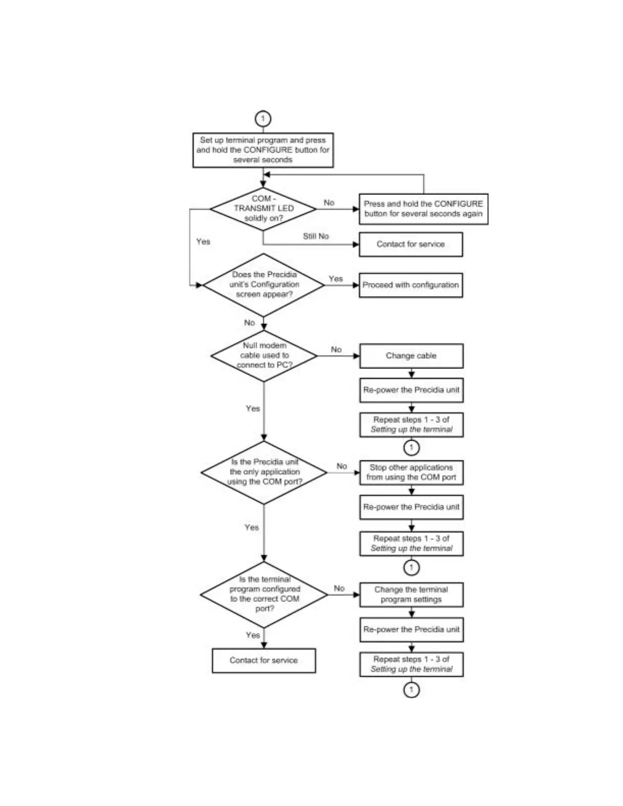
Troubleshooting Configuration Access
Troubleshooting Flow for Set-Up Connection

Table of Contents