EasyManua.ls Logo

Precidia ipocket232 - Page 80

Precidia ipocket232
106 pages
Print Icon
To Next Page IconTo Next Page
To Next Page IconTo Next Page
To Previous Page IconTo Previous Page
To Previous Page IconTo Previous Page
Loading...
iPocket232 User Guide Appendix B: Troubleshooting and Support
23-CML000293 iPocket232 Inc. B-2
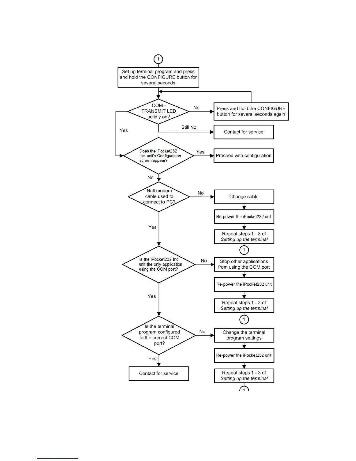
Troubleshooting Configuration Access
Troubleshooting Flow for Set-Up Connection

Table of Contents