EasyManua.ls Logo

PreCise PF400 - PF400 500 Gm Safety Circuits; PF3400 3 Kg Safety Circuits

PreCise PF400
171 pages
Print Icon
To Next Page IconTo Next Page
To Next Page IconTo Next Page
To Previous Page IconTo Previous Page
To Previous Page IconTo Previous Page
Loading...
Introduction to the Hardware
33
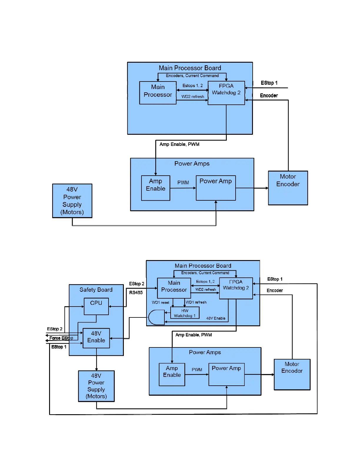
PF400 500gm Safety Circuits
PF3400 3kg Safety Circuits

Table of Contents

Related product manuals