EasyManua.ls Logo

Prestigio Visconte - Power Board; CRT, Power Connector

Prestigio Visconte
95 pages
Print Icon
To Next Page IconTo Next Page
To Next Page IconTo Next Page
To Previous Page IconTo Previous Page
To Previous Page IconTo Previous Page
Loading...
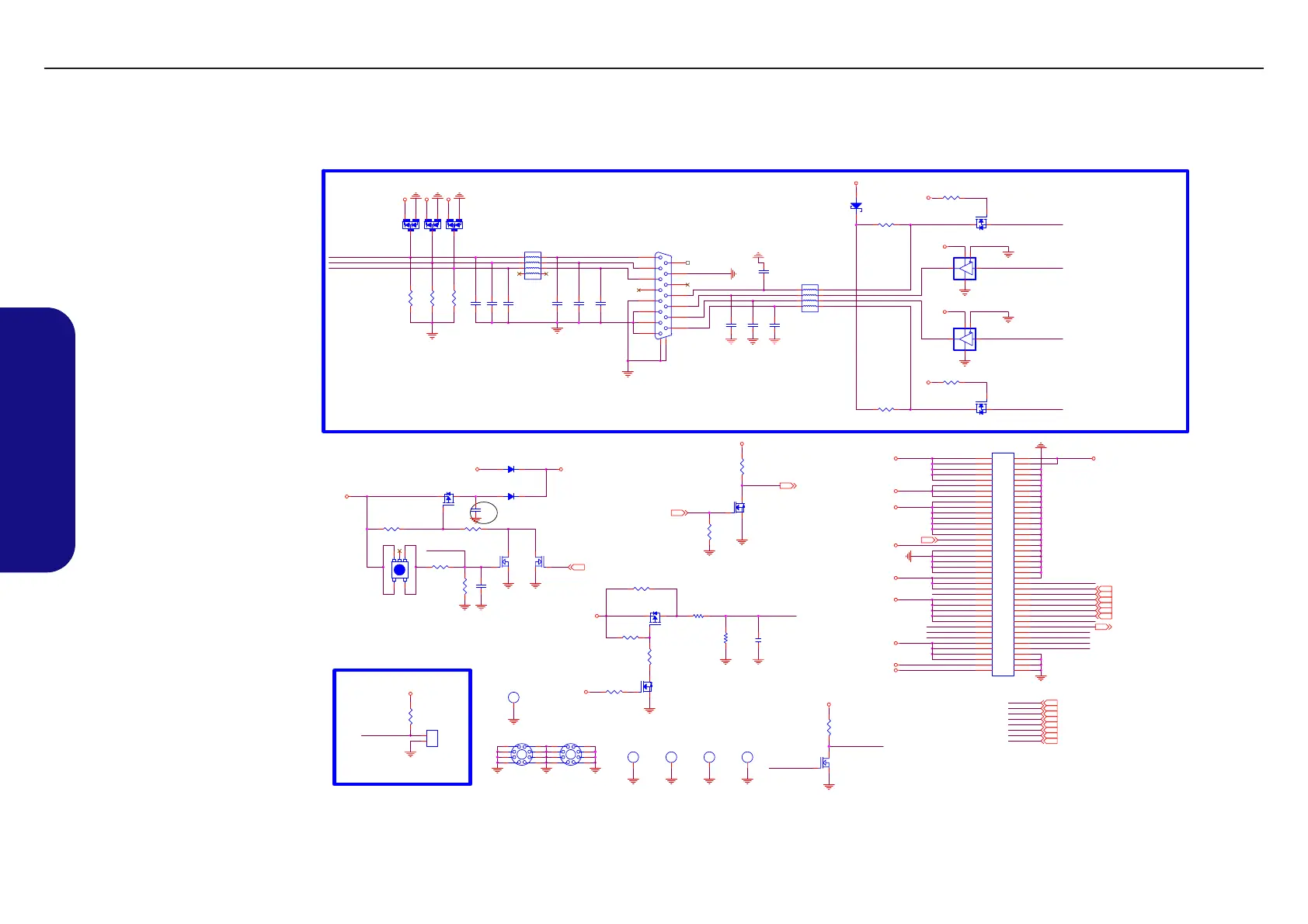
B.Schematic Diagrams
Power Board / CRT, Power Connector
+5VS_P
SCLK0_P 28
ZP2402
FGRN
PR57 100K
VA
+VDD3_P 27,28
PC103
1U
AC_IN#_P 28
DDON_P27
PC14
22PF
+VDD3_P
PQ27
2N7002
G
D S
DDON_P 27
PQ24
2N7002
G
S D
DDON_P27
MID3
PD20
BAV99
A
C
AC
+5VS_P
+5VS_P
PWR_SW#_P
DAC_HSYNC_P
DAC_BLUE_P
PU5
74AHC1G125
1
2
53
4
+5VS_P
PR61
75_1%
PR56
200K
VIN1_P 26,27
+5VS_P
DD_ON#_P 26,27
SDA0_P 28
PR87 0_R
PC21
22PF
LID SWITCH CON.
+VDD5_P 25,26,27
BAT0_V_P
PR81 4.7K_04
PC23
220PF
BAT0_M_P 28
PC106
0.1U
PU6
74AHC1G125
1
2
53
4
PLP1 FCA3216K4-121T03
1
2
3
4 5
6
7
8
DAC_DDCACLK_P
PLP2
FCA3216K4-121T03
1
2
3
4 5
6
7
8
PC60
1000P
DAC_DDCDATA_P
PC11
22PF
PR79
4.7K_04
+VDD3_P
+1.2VS_P
VIN_P
PD19
BAV99
A
C
AC
1
PH5
PTH8_0D4_0
2
3
4
5 6
7
8
9
1
PH3
PTH8_0D4_0
2
3
4
5 6
7
8
9
DAC_RED_P
DAC_HSYNC_P
PR3
10K
MLID_RSUM#_P
PQ22
AO3409
G
DS
ZP2403
ZP1002
PQ23
2N7002
G
S D
PR78 100K
+2.5V_P 26
PWSEN
PR52
6.8K_1%
+1.25VS_P 26
+5VS_P
DAC_DDCACLK_P
PR16
100K
FBLU
+VDD5_P
DDON_P
PD18 1SS355
CA
VB
+5VS_P
PR80
100K
PD23
SCS751V
AC
DAC_RED_P
PR68 1K
VIN_P 25,26,27,28
MID1
POWER_SW
PSW1
PCB Footprint = DTSGMW-66
1
2
34
5
PD21
BAV99
A
C
AC
VIN_P
DAC_GREEN_P
DAC_BLUE_P
PR88
100K
PCN1
CON2
1
2
1
2
PC111
22PF
PH1
H8_0D2_8
PC73
1000PF
+2.5V_P
PCN2
VGA DSUB
PCB Footprint = 7523S-15G2
8
7
6
5
4
3
2
1
9
10
11
12
13
14
15
16
17
+3V_P 27
PQ7
2N7002
G
S D
PSG1
SQ-51G
ZP1003
PWM594_ON_P 28
ZP2405
I_CHG_P 28
PWR_SW#_P
PH6
H3_2D1_4
VIN_P
BAT0_V_P
DAC_DDCDATA_P
+VDD5_P
PH4
H8_0D2_8
+5VS_P
DAC_VSYNC_P
DDON_P
PH2
H8_0D2_8
+3V_P
HS
+1.25VS_P
+5VS_P
PC112
22PF
DD_ON#_P
PR63
75_1%
PR48
30K_1%
+12V_P
PD17 1SS355
CA
PQ15
2N7002
G
DS
PQ32
2N7002
G
DS
+VDD3_P
VS
PC127
0.1U
CRT
VIN1_P
PR90
10K
PR86 4.7K_04
+VDD5_P
FRED
ZP2404
DAC_VSYNC_P
PR46
1K
PQ30
2N7002
G
D S
ZP1008
PQ31
AO3409
G
DS
PCN3
CONNECTOR_EDGE_80
1
3
5
7
9
11
13
15
17
19
21
23
25
27
29
31
33
35
37
39
41
43
45
47
49
51
53
55
57
5960
2
4
6
8
10
12
14
16
18
20
22
24
26
28
30
32
34
36
38
40
42
44
46
48
50
52
54
56
58
6162
6364
6566
6768
6970
7172
7374
7576
7778
7980
1
3
5
7
9
11
13
15
17
19
21
23
25
27
29
31
33
35
37
39
41
43
45
47
49
51
53
55
57
5960
2
4
6
8
10
12
14
16
18
20
22
24
26
28
30
32
34
36
38
40
42
44
46
48
50
52
54
56
58
6162
6364
6566
6768
6970
7172
7374
7576
7778
7980
PR89
10K
+1.2VS_P 25
MLID_RSUM#_P
PWSEN
SUSB#_P 26
PR84 4.7K_04
DAC_GREEN_P
PC67
220PF
PC110
22PF
PR62
75_1%
Sheet 29 of 31
Power Board / CRT,
Power Connector
TECHNICAL SERVICE MANUAL Prestigio Visconte 125W
30

Table of Contents

Related product manuals