EasyManua.ls Logo

Rockwell Automation Allen-Bradley AADvance T9110 - Page 59

Rockwell Automation Allen-Bradley AADvance T9110
96 pages
To Next Page IconTo Next Page
To Next Page IconTo Next Page
To Previous Page IconTo Previous Page
To Previous Page IconTo Previous Page
Loading...
Rockwell Automation Publication ICSTT-RM406J-EN-P - February 2021 59
Chapter 6 Troubleshooting and Rectifying Channel/Field Faults
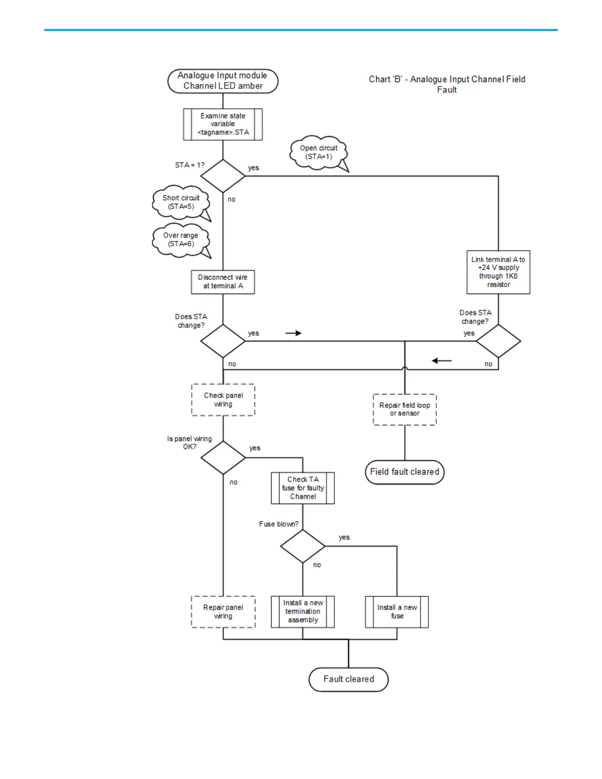
Figure 8 - Chart B: Fault Finding Process Analogue Input
Use this circuit diagram in conjunction with chart 'C'

Table of Contents

Other manuals for Rockwell Automation Allen-Bradley AADvance T9110

Related product manuals