EasyManua.ls Logo

Siemens 3RW44 - Page 55

Siemens 3RW44
292 pages
Print Icon
To Next Page IconTo Next Page
To Next Page IconTo Next Page
To Previous Page IconTo Previous Page
To Previous Page IconTo Previous Page
Loading...
Commissioning
6.2 Switching on for the first time
3RW44 soft starters
Manual, 03/2017, NEB535219502000/RS-AB/008
55
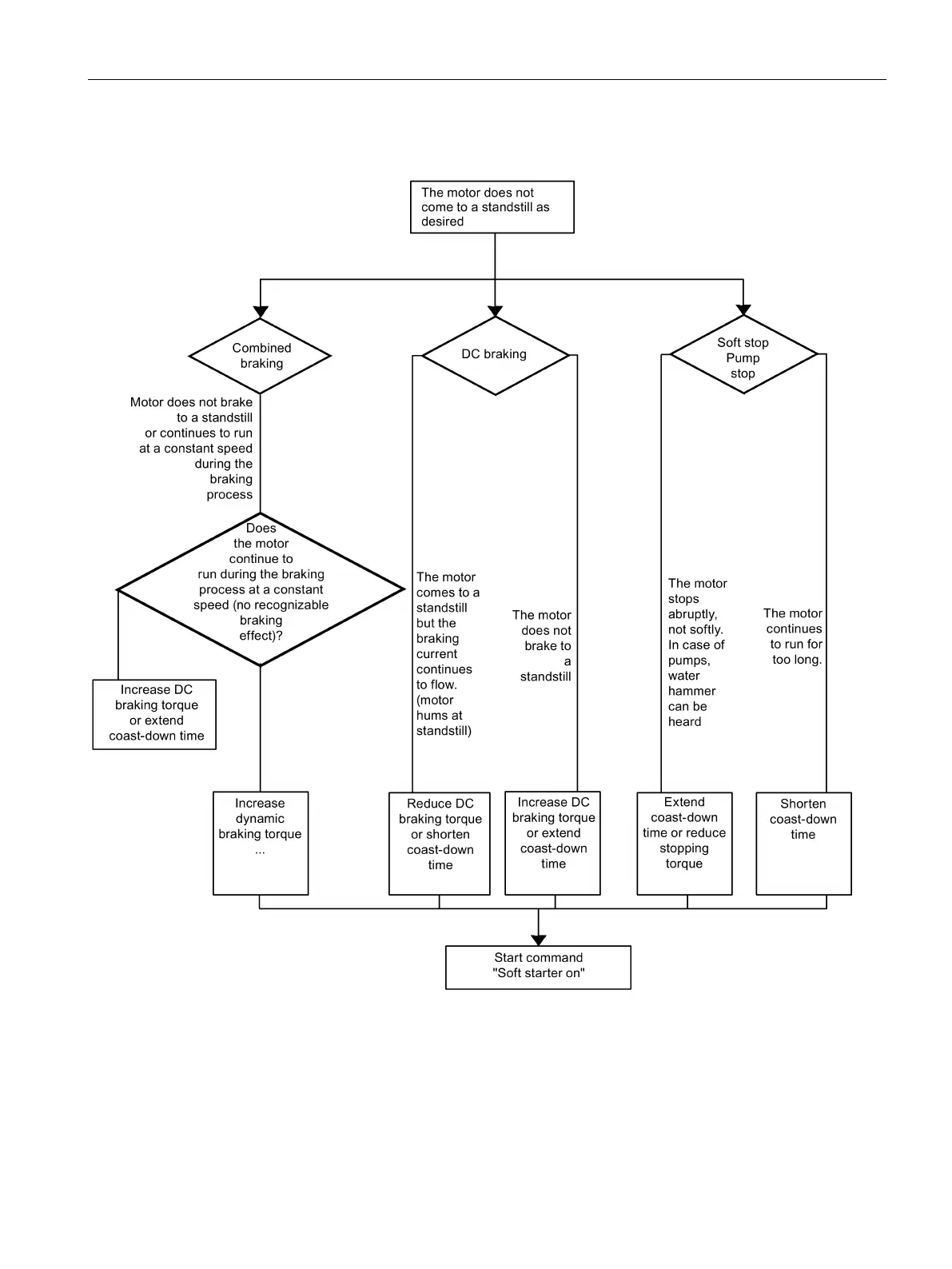
The motor does not reach zero speed as desired

Table of Contents

Related product manuals