EasyManua.ls Logo

Siemens G120P - Cooling Tower Fan (LG-Ni1000) + Hibernation

Siemens G120P
60 pages
Print Icon
To Next Page IconTo Next Page
To Next Page IconTo Next Page
To Previous Page IconTo Previous Page
To Previous Page IconTo Previous Page
Loading...
4
Application examples
Cooling tower fan (LG-Ni1000) + hibernation
40
Siemens AG CM2G5111en
2014-05-16
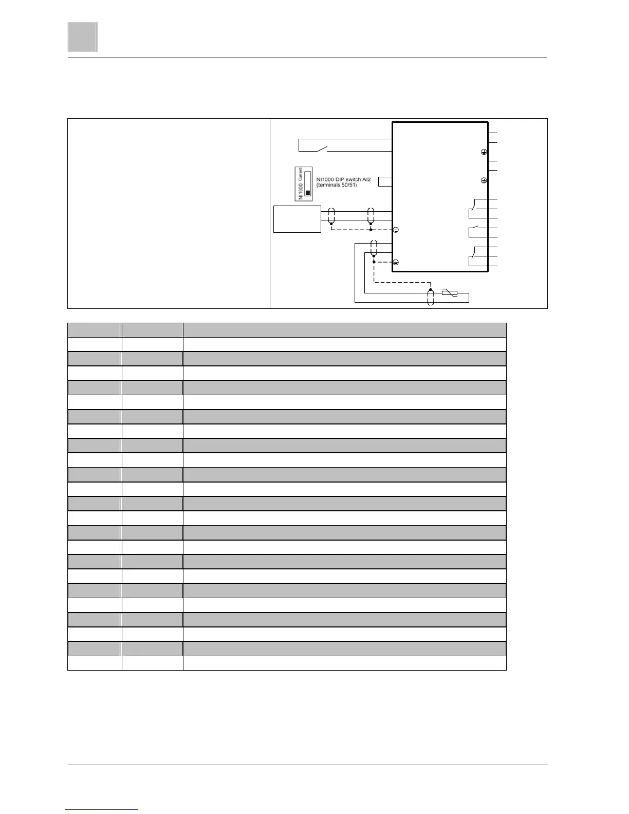
Cooling tower fan (LG-Ni1000) + hibernation
Macro 107 "Cooling tower LG-Ni1000 sensor +
hibernation"
Control of the cooling tower fan based on the
temperature of the cooling water
LG-Ni1000 temperature sensor on AI3
Hibernation
Flying restart and automatic restart activated
Error message: Digital output 0
Status display: Digital output 2
When selecting this application using macro 107, the
technological unit remains unchanged at [%]. If
necessary, adapt the unit as described in the parameter
list. Select the values depending on the used sensor.
9
5
14
15
GND
AI3+
PTC A
PTC B
DI0
53
52
P24V
25
24
23
22
21
20
19
18
AO0+
AO0-
AO1+
AO1-
Optional
DO0
DO1
DO2
Temparature
sensor Ni1000,
e.g. QAP22
28
69
GND
DI COM
12
13
26
27
ON / OFF
Fault
Alarm
Operation
Speed
(0..20mA)
Output current
(0..20mA)
Parameter Value Description
p596 100 Reference variable of the technological unit
p0010 5 Parameter filter change, technological unit
p595 4 Selection of technological unit: °C
p0010 0 Parameter filter ready
p756[3] 6 LG-Ni1000 temperature sensor
p0840 r722.0 ON / OFF (OFF1)
p1200[0] 1 Flying restart always active (start in setpoint direction)
p1210 26 Acknowledging all faults and restarting for an ON command
p2200[0] 1 Technology controller enable
p2201[0] 26 °C Technology controller fixed value 1
p2253[0] p2201 Technology controller setpoint 1
p2257 30 s Technology controller setpoint ramp-up time
p2258 30 s Technology controller setpoint ramp-down time
p2264[0] r755[3] Technology controller actual value
p2265 10 s Technology controller actual value filter time constant
p2267 100 °C Technology controller upper limit actual value
p2268 -10 °C Technology controller lower limit actual value
p2293 30 s Technology controller ramp-up/ramp-down time
p2306 1 Technology controller fault-signal inversion
p2390[0] 50 rpm Hibernation start speed
p2391[0] 60 s Hibernation delay time
p2392 1 °C Hibernation restart value with technology controller
p2398 1 Hibernation mode
4.4

Table of Contents

Other manuals for Siemens G120P

Related product manuals