EasyManua.ls Logo

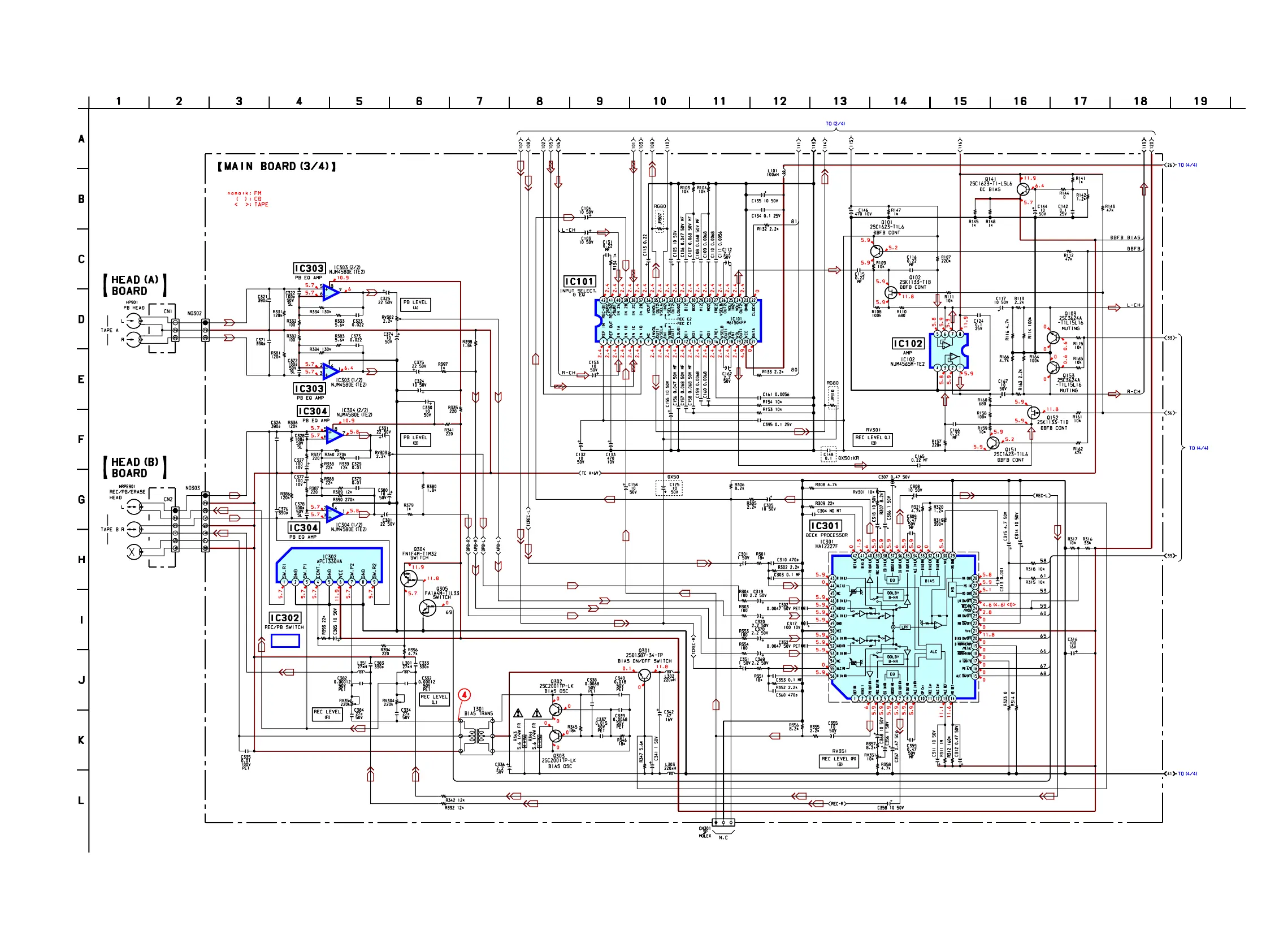
Sony HCD-DX50 - Schematic Diagram Main Section (3;4)

Sony HCD-DX50
76 pages
Print Icon
To Next Page IconTo Next Page
To Next Page IconTo Next Page
To Previous Page IconTo Previous Page
To Previous Page IconTo Previous Page
Loading...
2525
HCD-DX50/RG80
6-5. SCHEMATIC DIAGRAM MAIN SECTION (3/4)
See page 20 for Waveforms.
See page 45 for IC Block Diagrams.
See page 37 for Printed Wiring Board of Head Boards.
IC B/D

Related product manuals