EasyManua.ls Logo

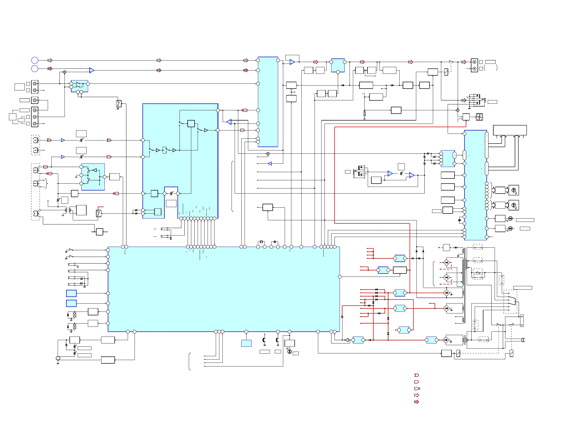
Sony HCD-DX80 - Block Diagram -MAIN Section

Sony HCD-DX80
74 pages
Print Icon
To Next Page IconTo Next Page
To Next Page IconTo Next Page
To Previous Page IconTo Previous Page
To Previous Page IconTo Previous Page
Loading...
HCD-DX80
2222
6-2. BLOCK DIAGRAM MAIN Section
A
B
: FM
: CD
Signal Path
RCH is omitted due to
same as L-CH.
: PB (DECK A)
: PB (DECK B)
: REC (DECK B)
Abbreviation
: Argentina model
: Chilean and Peruvian model
: Mexican model
: Singapore model
: 120V Area in E model
: Bragilian model
E51
AR
MX
SP
E2
BR
REC
BIAS
BIAS
TRAP
R-CH
R-CH
R CH
BIAS
OSC
Q302,303
RV304
Q301
B+
(TC+12V)
C332,L301
ERASE
HEAD
REC/PB
HEAD
PB EQ
AMP
IC304
IC302
REC/PB SWITCH
REC
EQ
BIAS
SW
DOLBY
B
NORM
CROM
RV301
40
1
2
3
4
48
46
A
B
70
120
PB
REC
DOL
PAS
PB
REC
36
33
32
38
39
43
BIAS ON/OFF
20
B NORM/CROM/METAL
ALC ON/OFF
15
RM ON/OFF
22
NR ON/OFF
23
REC /PB/PASS
24
LM ON/OFF
25
MS OUT
26
MD/VIDEO
(AUDIO)
R-CH
L-CH
LOUT
L-CH
J101
L
R
R-CH
PB
HEAD
DECK-B
DECK-A
PB EQ
AMP
IC303
RV302
SWITCH
Q304,305
17
A120/70
PB A/B
16
NORM/HIGH
18
DECK PROCESSOR
IC301
INPUT SELECT
G EQ
IC101
IN2A
40
IN2C
38
IN2D
37
VSELA OUT2
34
IN2B
39
24
VOL OUT2
DATA
21
CLOCK
22
R-CH
L IN
IC701
LINE MUTE
PROTECT
STK MUTE
DBFB
SWITCH
Q503
R-CH
DBFB
CONT
Q101,102
6
5
7
IC102
MUTING
Q103
MUTING
CONT
Q504,505
POWER
AMP
IC501
18
12
10
MUTING
Q581
MUTING
CONT
Q503,504
MUTING
Q862
MUTING
CONT
Q861
R-CH
R-CH
D841
OVER LOAD
DETECTOR
Q551
OVER HEAT
DETECTOR
Q505,506
+B
(+30V)
PROTECT
DETECTOR
Q821,822
PROTECT
CONT
Q823
D502
PROTECT
SWITCH
Q828,829
RELAY
DRIVE
Q824,825
RY801
J631
PHONES
R CH
R CH
M961
(FAN)
FAN
DRIVE
Q891,892
L
R
TM801
SPEAKER
90
B SHUT
89
A SHUT
57
B PLAY
56
A PLAY
91
B HALF
70
A HALF
67
PB A/B
A TRIG
DRIVE
CAP MOTOR
DRIVE
Q396,397
Q393,394
B TRIG
DRIVE
Q391,392
CAP MOTOR
SPEED CONT
Q395
A TRIG
51
B TRIG
52
CAP M H/L
54
CAP M CONT
55
B TRG M+
19
69
TC RELAY
IC501(2/2)
MASTER CONTROL
66
EQ H/N
68
ALC
65
BIAS
61
REC MUTING
60
NR ON/OFF
59
R/PB PAS
58
TC MUTING
53
AMS IN
80
GEQ DATA
81
GEQCLK
79
DBFB ON/OFF
DC
BIAS
Q141
B+
(TCA+6V)
A+12V
82
LINE MUTING
REAR RELAY
83
STK MUTING
87
FRONT RELAY
88
PROTECT
30
IIC DATA
10
XC IN
11
XC OUT
15
X IN
13
X OUT
32.768kHz
X501
16MHz
X502
BPF 0
BPF 5
P1
P39
FLOURESCENT
INDICATOR TUBE
DISPLAY CONTROL
IC601
F1 F2
D608, 609
D612-618
11
FUCTION
KEY
60
I2C DATA
61
I2CCLOCK
VOL A
80
VOL B
79
ROTARY
ENCODER
X601
4MHz
FL601
IC602
ALL BAND
73
HEADPHONE
78
S768-781
55
TUNER
57
CD
54
TAPE A/B
56
MD/VIDEO
58
GAME IN
LED
DRIVER
Q601-605
LED
DRIVER
Q751
52
REC/PAUSE
PAUSE REC/START
D751
VOLUME
S751
LED
DRIVER
53
ENTER
ENTER
D752
Q752
17
12
SPEANA
BPF
6
5
4
3
KEY0
64
FUCTION
KEY
KEY1
65
FUCTION
KEY
KEY2
66
77
RESET
MIC
J722
MIC
LEVEL
RV722
IC722
IC722
29
IIC CLK
41
M RESET
T910
S901
JW971
F971
(MX)
JW975
(MX)
(EXCEPT MX)
+5V
REG
Q941
D543
-VG
(-32.2V)
+VH
-VH
D541
+VL
-VL
POWER
AMP
(IC501)
D901-904
EVER +5.6V
F1
F2
D972-975
AC
AC OUT
TO
SATLLITE
AMPLIFIER
(TA-DX80)
IN
RELAY
DRIVE
Q971
IC971
T972
1
3
+5.6V
REG
1
3
RY971
RY972
+12V
REG
1
3
+9V
REG
1
3
CD POWER
SWITCH
+5V
REG
1
3
IC911 Q911,912
IC951
IC921
IC961
CD D+5V(SW)
CD A+5V(SW)
TC D+5V
AUDIO +5V
A+12V
TC A+12V
MIC A+12V
ST A+12V
TC M+9V
CDM M+7V
LED +7V
D906-909
B+
(+13.9v)
(RY801)
D952
D953
D511
STBY RELAY
84
38
CD POWER
AC CUT
100
Q575
T301
HP901
HRPE901
57
75
3
2
1
IC301
IC104
TH701
3
2
1
6
5
7
LIMITER
Q721
D920-922
D577
S1003
(A. HALF)
S1004
(A. 120/70)
S1006
(B. HALF)
S1001
(A. PLAY)
S1002
(B. PLAY)
REEL
DET
IC1001
REEL
DET
IC1002
A TRG M+
MOTOR
CONT
M901
M
CAPSTAN
MOTOR
Q1001
RV1002
S1005
(REC. A)
S1009
(REC. B)
(DECK-A)
(DECK-B)
R-CH
J401
VIDEO OUT
VIDEO
AUDIO
L
R
J601
2
3
1
IC106
13
109
AB
12
11
IC105
Q104
FAN ON
SWITCH
Q831
71
67
72
.
S753-758
S760-765
S601-606
S791-795
48
VKK
-VG
D791-793
59
DISC1
74
DISC2
75
DISC3
LED
DRIVER
Q791-793
5
1
100
93
.
G1
G13
12
22
24
41
43
6
10
47
XIN
83
XOUT
82
.
.
.
78
GAME/VIDEO
LED
DRIVER
Q794
SIRCS
4
SIRCS
IC603
BOOSTER SW
97
FREQ B
94
FREQ A
95
POWER KEY
74
STBY LED
75
?/1
S796
DISPLAY
S752
?/1
D794
RESET
12
RESET
1
3
IC502
STBY +5V
D508
VREF (IC501)
D +5V
D509
D510
D580
D579
VCC (IC501)
D977
D911 D910
D824
D822
JW973
JW972
JW986
(MX)
JW990
120
230-240
220
220
120
230-240
(EXCEPT MX)
IC616
+3.3V
REG
1
3
+3.3V
+3.3V
VOLTAGE SELECTOR
INPUT SELECT
PM901PM902
GAME
INPUT
PB
LEVEL (A)
RV303
PB
LEVEL (B)
REC
LEVEL (L)
A
B
+
NORM SPEED
RV1001
HIGH SPEED
S1008
(A. 120/70)
INVOL OUT2
35
13
85
Q831, 832
RELAY
DRIVE
RELAY
ON/OFF
(TA-DX80)
SATELLITE
AMPLIFIER
(TA-DX80)
TO
SATELLITE
AMPLIFIER
(TA-DX80)
CONT A
CONT B
BOOSTER SW
STANDBY LED
IMPEDANCE
USE 6~16
R-CH
-V
REG
(Page 21)
(Page 21)

Table of Contents

Related product manuals