EasyManua.ls Logo

Sony hcd-m700 - Block Diagrams

Sony hcd-m700
132 pages
Print Icon
To Next Page IconTo Next Page
To Next Page IconTo Next Page
To Previous Page IconTo Previous Page
To Previous Page IconTo Previous Page
Loading...
5555
HCD-M700
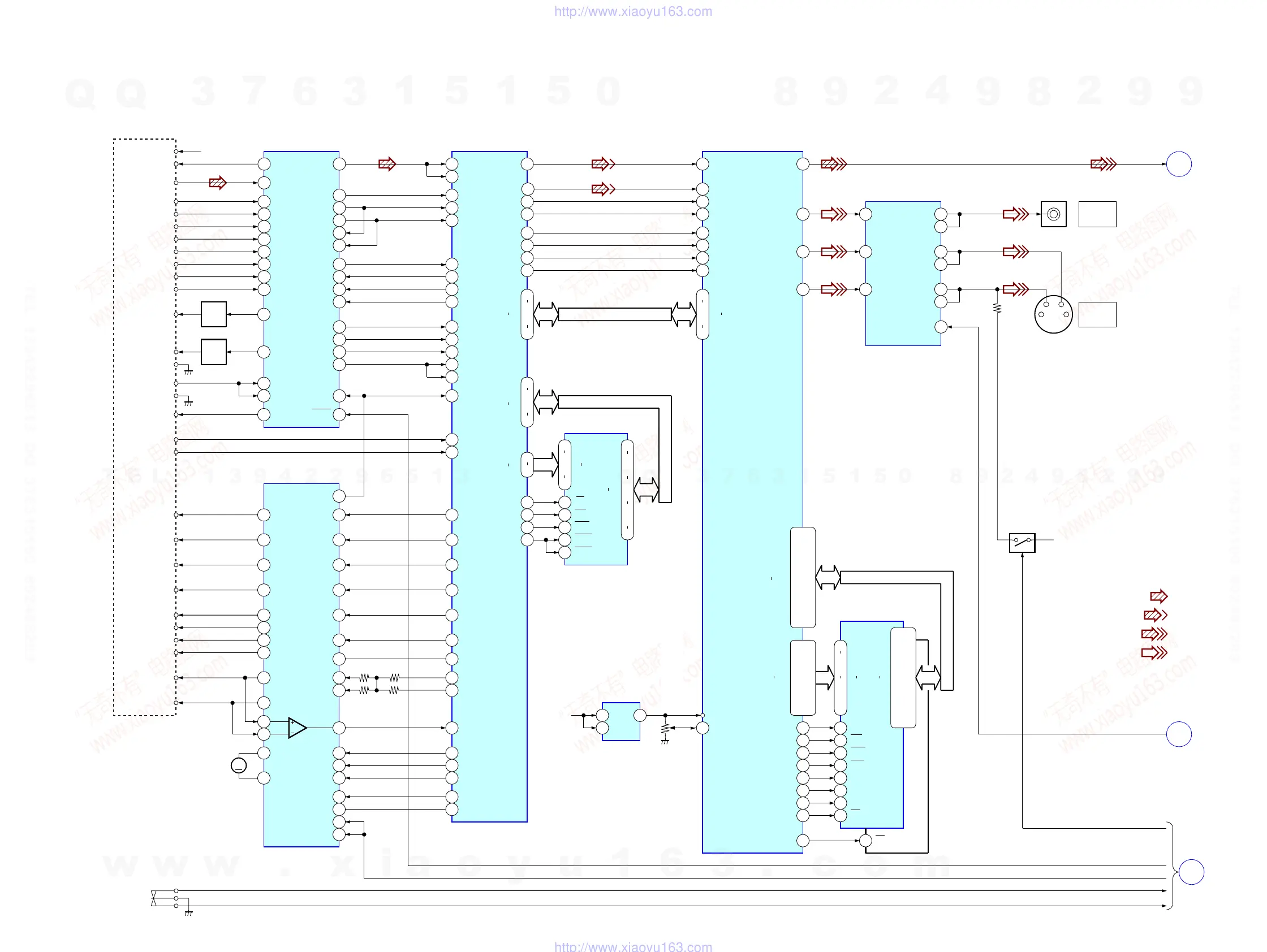
6-2. Block Diagrams
DVD Section (1/2)
• Signal Path
: DVD
: DVD (DIGITAL)
: DIGITAL AUDIO
: VIDEO
OPTICAL PICK-UP BLOCK
(KHM-240AAA)(TYPE A)
(KHM-270AAA)(TYPE B)
D
E
F
G
FCS+
FCS-
TRK+
TRK-
+5V
LD
DRIVE
Q001
IC001
RF AMP
G
17
H
18
DVD LD
25
DV DPD
21
IC401
MOTOR/COIL DRIVE
DO1+
37
DO1-
36
35
34
32
30
27
28
48
IN1+
1
IN1-
3
4
7
10
13
PDM2
204
DIGITAL SIGNAL PROC
D/A CONV.
IC302(1/2)
DIGITAL SERVO
RFIN1
131
45
SRD
42
FE
41
TE
SDI
173
ADC1
136
ADC0
135
ADC2
137
66
D OUT
62
DATA
63
BCLK
65
LRCK
42
XOE
38
XMWR
41
XRAS
39
XCAS
59
RFDCO
36
PI
IC503(1/2)
MPEG DECODER
CD BCKI
25
68
S DCKT
69
XSHD
CDIN1
23
71
XSAK
20DO
C
B
A
H
E
15
F
16
A
14
B
13
C
12
D
11
PD
DVD LD
DO2+
DO2-
DO3+
DO4+
DO5+
DO5-
IN2+
IN2-
IN3-
IN4-
IN5-
14
OUT5
46
SWD
47
SCLK
48
SDEN
38
DFT
37
TZC
33
MIRR
44
MON
39
VCI
SDO
174
SCK
175
SCS
180
DFCTI
185
TZC
196
MIRR
197
PGIN
172
ADC7
144
ADC5
142
ADC3
193
MDPO
161
72
SDEF
IC303
SDRAM
ICLKI
41
ISTARTI
44
IVALI
45
IERRI
43
CDIN2I
22
CD LRCKI
26
REG
1
4
IC502
+5V
IC701
VIDEO BUFF
10
OUT C1
INC
7
1
MUTE
VC
19
VCC
VC
RF IN
2
RF
LD
DRIVE
Q002
CD LD
25
CD LD
CD PD
22
LDSELO
24
SW
SLA+
SLB+
31
29
DO3-
DO4-
SLA-
SPM+
SPM-
SLB-
25
24
LDM+
LDM-
17
LMM
M
M901
LOADING
MOTOR
47
46
45
SPFG
5
SLE
16
LMP
15
LMCTL
40
SVC
FDRV+
FDRV-
TDRV+
TDRV-
SLDA
SLDB
INLIM
RFTPON
RFIN2
128
40
TZIN
35
PII
27
LDON
INT2
166
INT5
169
PDM3
205
PDM0
202
PDM1
203
PWM0
198
PWM1
199
MDSO
159
ADC4
140
FGIN
177
FGREF
176
PWM2
200
S1
OPEN/CLOSE
22
TSD
21
MUTE5
INT4
168
INT3
167
20
MUTE34
19
MUTE12
7
10
41
.
44
46
2
5
.
49
.
73
76
78
81
.
SD0
SD7
31
34
36
39
.
DTI0
DTI7
21
24
27
32
.
A0
A9
IO0
IO15
MA0
MA9
27
36
MD0
MD15
44
51
53
60
.
33
OE
17
WE
18
RAS
34
UCAS
35
LCAS
80COMP OUT
74
Y OUT
INB
4
9
OUT C2
13
OUT CB1
12
OUT CB2
15
OUT A1
14
OUT A2
77
C OUT
INA
2
C
Y
VIDEO
OUT
J601
SPDIF
S-VIDEO
OUT
J600
Q711,712
+5V
155
SDDQM0
152
SDWE0B
151
SDCKS0B
147
SDRAS0B
IC504,505
SDRAM
SDDQ0
SDDQ15
14
DQML
15
WE
16
CAS
17
RAS
174
.
177
171
.
168
.
165
.
163
.
160
.
158
.
159
.
157
162
.
164
.
167
.
170
.
173
.
176
.
21
24
27
.
32
20
.
19
.
3
.
2
5
.
6
.
8
.
9
.
11
.
12
.
40
.
39
42
.
43
.
45
.
46
.
48
.
49
.
SDAD0
SDAD11
131
.
134
128
.
125
.
124
.
127
.
133
.
130
136
.
137
.
139
.
140
.
A0
A11
DQ0
DQ15
154
SDDQM1
36
DQMU
149SDCLKO 35
CLK
146SDCKEO 34
CKE
144SDCS0B 18
CS
143SDCS1B 18
CS
5
AVDD
84
VREFI
RV501
WIDE
XLDON
XDRV MUTE
CLOSE
OPEN
G
DVD (2/2)
SECTION
F
MAIN
SECTION
A
MD
SECTION
V MUTE
(Page 57)
(Page 58)
(Page 56)
Ver 1.1 2003.09
w
w
w
.
x
i
a
o
y
u
1
6
3
.
c
o
m
Q
Q
3
7
6
3
1
5
1
5
0
9
9
2
8
9
4
2
9
8
T
E
L
1
3
9
4
2
2
9
6
5
1
3
9
9
2
8
9
4
2
9
8
0
5
1
5
1
3
6
7
3
Q
Q
TEL 13942296513 QQ 376315150 892498299
TEL 13942296513 QQ 376315150 892498299
http://www.xiaoyu163.com
http://www.xiaoyu163.com

Table of Contents

Related product manuals