EasyManua.ls Logo

Sony KD-32NS100B - A Board Ic1005;Ic1010;Ic1011 Ba05 T; A Board Ic1202 Lm1876 Tf; G Board Ic6001 Mcz3001 D; IC Block Diagrams

Sony KD-32NS100B
112 pages
Print Icon
To Next Page IconTo Next Page
To Next Page IconTo Next Page
To Previous Page IconTo Previous Page
To Previous Page IconTo Previous Page
Loading...
- 66 -
3
1
2
+
-
REFERENCE
VOLTAGE
4
5
8
MUTE/STBY
PROTECTIONS
3
2
OP AMP
7
6
-
+
9
10
13
MUTE/STBY
PROTECTIONS
1
15
OP AMP
12
11
-
+
14
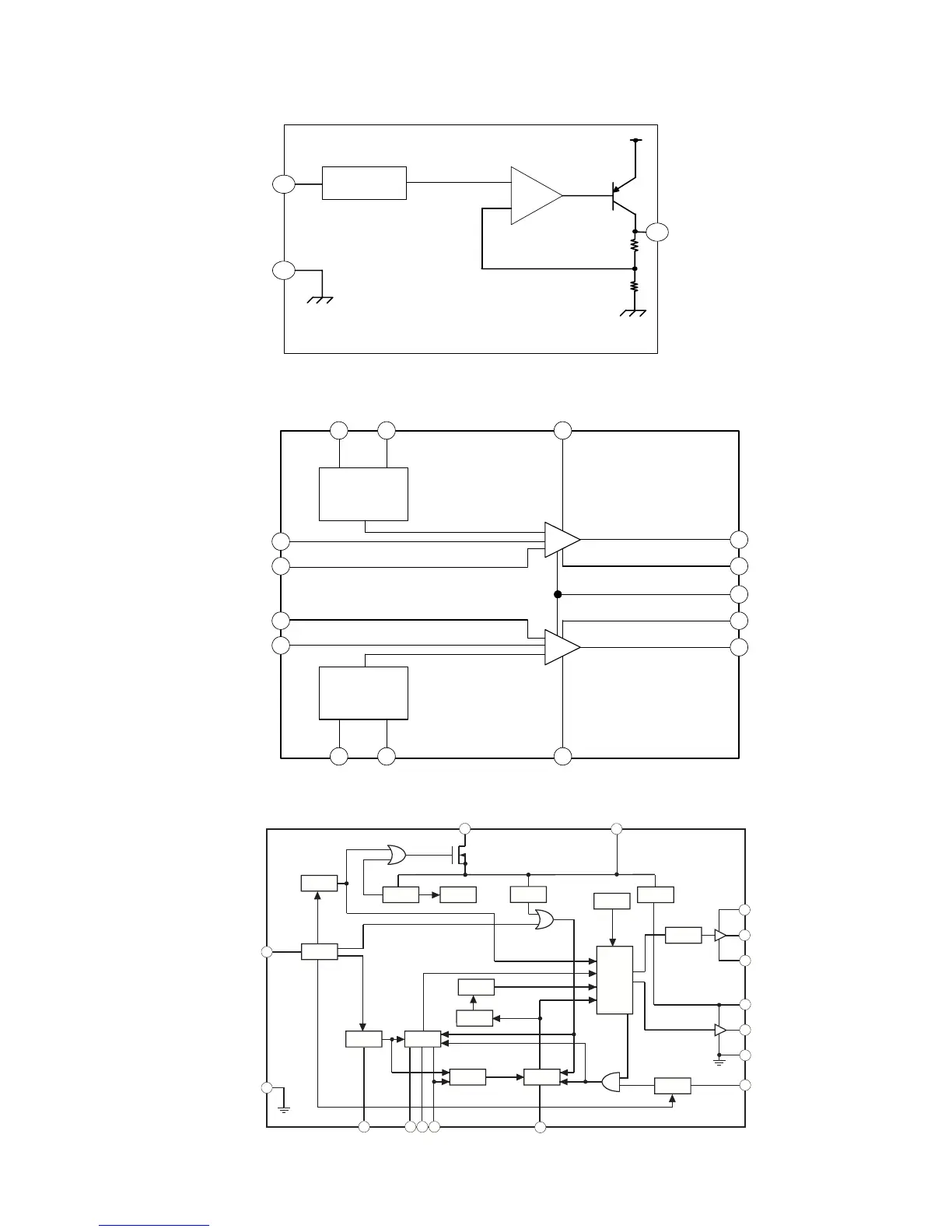
5-5 IC BLOCK DIAGRAMS
4 3 2
6
7
1
5
Vsense
Remote
DVLD
Internal
OFF
Latch
Centre
Osc
SS
F/B
Timer
TSD
OCP
Control
Logic
Level
Shift
Sel=34v
ref 5v
15v/8v
Driver
Reg. 10v
18
8
14
16
15
10
12
11
9
A BOARD IC1005/IC1010/IC1011 BA05T
G BOARD IC6001 MCZ3001D
A BOARD IC1202 LM1876TF

Table of Contents

Related product manuals