EasyManua.ls Logo

Sony RDR-VX521 - Page 106

Sony RDR-VX521
139 pages
Print Icon
To Next Page IconTo Next Page
To Next Page IconTo Next Page
To Previous Page IconTo Previous Page
To Previous Page IconTo Previous Page
Loading...
7-10
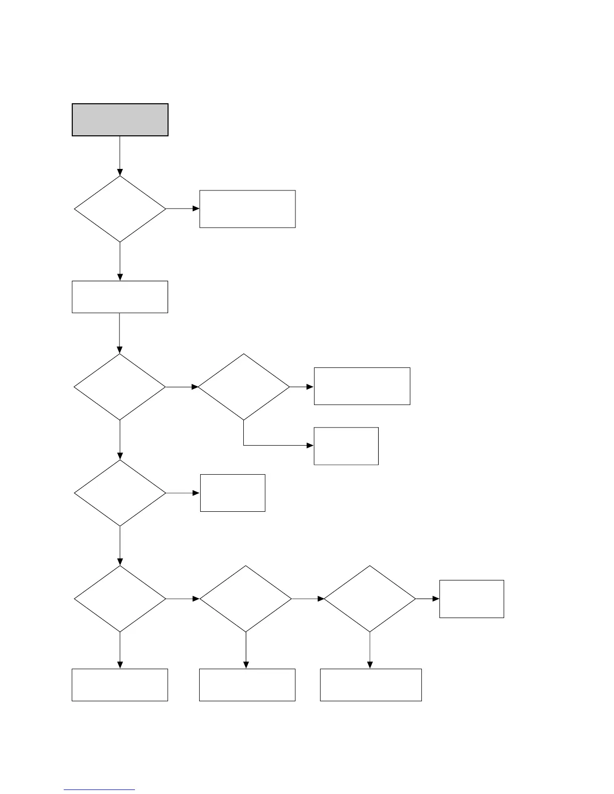
VIDEO MISSING IN
PLAY MODE
VIDEO EE MODE
OPERATION
PLACE THE VCR PLAY MODE
CHANGE IC301 CHECK IC601
CHECK
VIDEO HEAD
CHECK
C305
CHECK
IC601-23
CHECK VIDEO
OUT LINE
SEE PAGE 7-8
(VIDEO MISSING IN EE MODE)
NO
YES
YES
NO
YESYES
VIDEO FM
IC301-14
VIDEO
IC301-22
VIDEO
IC301-26
VIDEO
IC601-49, 47
VIDEO
IC801-8
NO
H'D SW
IC301-57
NO
YES
YES
NO NO NO
CHECK IC801
(VCR Section)

Table of Contents

Other manuals for Sony RDR-VX521

Related product manuals