EasyManua.ls Logo

Sony STR-DA6400ES - Schematic Diagram - MAIN Board (2;3)

Sony STR-DA6400ES
252 pages
Print Icon
To Next Page IconTo Next Page
To Next Page IconTo Next Page
To Previous Page IconTo Previous Page
To Previous Page IconTo Previous Page
Loading...
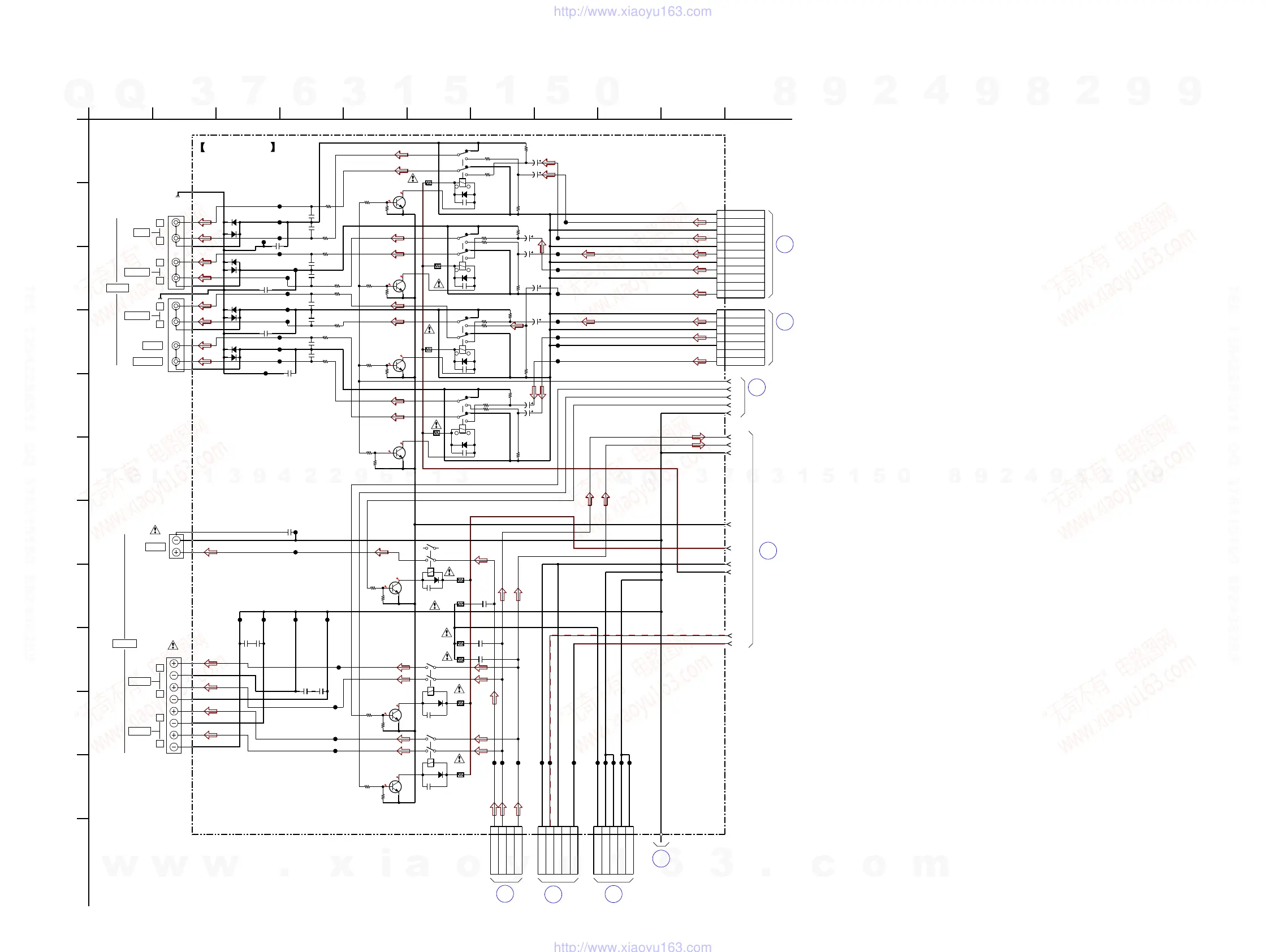
STR-DA6400ES
STR-DA6400ES
4747
6-18. SCHEMATIC DIAGRAM - MAIN Board (2/3) -
K
SPTM
CX4104
BOARD
L
BOARD
CN1901
POWER AMP
M
BOARD
CX4102
CN1491
SPTM
4
MAIN
(3/3)
BOARD
MAIN
5
(3/3)
BOARD
BOARD
1
(1/3)
MAIN
J
E-VOL
(1/2)
BOARD
H
E-VOL
CN1208
(1/2)
BOARD
CN1209
0
0.5
0
0.5
0.5
0
0.5
0
0.5
0
0.5
0
0
0.5
0.1
C2202
0.1
C2203
0.1
C2204
0.1
C2205
100p
C2192
100p
C2193
100p
C2195
100p
C2196
100p
C2197
100p
C2198
100pC2200
100p
C2201
100p
C5090
100p
C5091
100p
C5092
100p
C5095
100p
C5096
1000p
C2189
1000p
C2194
0.022
C5093
0.022
C5094
0.022
C5097
2.2k
R5095
2.2k
R5096
2.2k
R5097
4.7k
R2198
4.7k
R2199
4.7k
R2200
4.7k
R2201
10k
R2202
10k
R2203
10k
R2204
10k
R2205
10k
R5098
10k
R5099
10k
R5100
10R2206
10
R2207
10
R2208
10
R5090
10R5091
10
R5092
10R5101
10
R5102
10
R5103
100R2211
100R2212
100
R2215
100
R2216
100
R2219
100
R2220
100
R2223
100R2224
1k
R2190
1k
R2191
1k
R2192
1k
R2193
1k
R2194
1k
R2195
1k
R2196
1k
R2197
100k
R2226
100k
R2227
100k
R2228
100k
R2229
100k
R2230
100k
R2231
100k
R2232
100k
R2233
RY4001
RY4002
RY4003
2SC2712-YG-TE85L
Q1101
2SC2712-YG-TE85L
Q1102
2SC2712-YG-TE85L
Q1103
2SC2712-YG-TE85L
Q1104
2SC2712-YG-TE85L
Q4001
2SC2712-YG-TE85L
Q4002
2SC2712-YG-TE85L
Q4003
+
-
RY1101
+
-
RY1102
+
-
RY1103 7
1
3
4
5
5P4P
CN1405
+B
NC
-B
2
-B
AGND
JL2190
JL2191
JL2192
JL2193
JL2194
JL2195
JL2196
JL2197
JL2198
JL2199
JL2200
JL2201
JL2202
JL2203
TP1274
TP1275
TP1276
TP1277
TP1278
TP1279
TP1280
TP1281
TP1282
TP1401
TP1402
TP1403
TP1405
TP1406
TP1407
TP1408
TP1452
TP1453
TP1454
TP1455
TP4001TP4002
TP4003
TP4004
TP4005
TP4006
TP4007
TP4008
TP4011
TP4012
1
2
3
4
5
5P
CN1404
SL GND
SR GND
SBL GND
SBR GND
PHGND
1000pC2190
1000pC2191
0.1
C4003
0.1
C4001
0.1
C4002
+
-
RY1104
10
R2209
1
3
4
5
6
7
8
9
10
11
11P
CN1206
SBR PREOUT
GND
2
NC
SL PREOUT
GND
SR PREOUT
GND
L PREOUT
GND
R PREOUT
GND
1
3
4
5
6
7
7P
CN1205
C PREOUT
GND
2
NC
W PREOUT
GND
SBL PREOUT
GND
63V
22
C2208
63V
22
C2209
C2206
63V
22
63V22
C2207
63V
22
C2210
63V
22
C2211
63V
22
C2212
63V
22
C2213
MA2J1110GLS0
D1101
MA2J1110GLS0
D1102
MA2J1110GLS0
D1103
MA2J1110GLS0
D1104
MA2J1110GLS0
D4003
MA2J1110GLS0
D4001
MA2J1110GLS0
D4002
MA2J1110GLS0
D2190
MA2J1110GLS0
D2191
MA2J1110GLS0D2192
MA2J1110GLS0D2193
MA2J1110GLS0
D2194
MA2J1110GLS0
D2195
MA2J1110GLS0
D2196
MA2J1110GLS0
D2197
1
2
3
4
CN1399
FRONT R
NC
FRONT L
CENTER
A1
A2
A3
A4
A5
B1
B3
LRGND
STBGND
B4
GND
B5
B6
B7
FRONT
-1
R
L
(CHASSIS)
MAIN BOARD
(2/3)
L
C
4
H
768
I
13
E
J
2
B
G
A
F
K
11
D
5109
-1
-2
-2
-2
-1
RELAY DRIVE
RELAY DRIVE
RELAY DRIVE
RELAY DRIVE
RELAY DRIVE
-1
-2
-2
-1
-1
-2
-2
-1
RELAY DRIVE
RELAY DRIVE
J1101
4P
J1102
4P
(CHASSIS)
L
R
SURROUND
L
SUR BACK
R
CENTER
SUBWOOFER
PRE OUT
CENTER
TM4001
L
R
SPEAKERS
FRONT A
R
L
FRONT B
TM4002
CN1401
(Page 66)
(Page 66)
(Page 46)
(Page 48)
(Page 48)
(Page 85)
(Page 83)
(Page 85)
w
w
w
.
x
i
a
o
y
u
1
6
3
.
c
o
m
Q
Q
3
7
6
3
1
5
1
5
0
9
9
2
8
9
4
2
9
8
T
E
L
1
3
9
4
2
2
9
6
5
1
3
9
9
2
8
9
4
2
9
8
0
5
1
5
1
3
6
7
3
Q
Q
TEL 13942296513 QQ 376315150 892498299
TEL 13942296513 QQ 376315150 892498299
http://www.xiaoyu163.com
http://www.xiaoyu163.com

Table of Contents

Other manuals for Sony STR-DA6400ES

Related product manuals