EasyManua.ls Logo

Subaru impreza 2017 - Page 103

Subaru impreza 2017
786 pages
Print Icon
To Next Page IconTo Next Page
To Next Page IconTo Next Page
To Previous Page IconTo Previous Page
To Previous Page IconTo Previous Page
Loading...
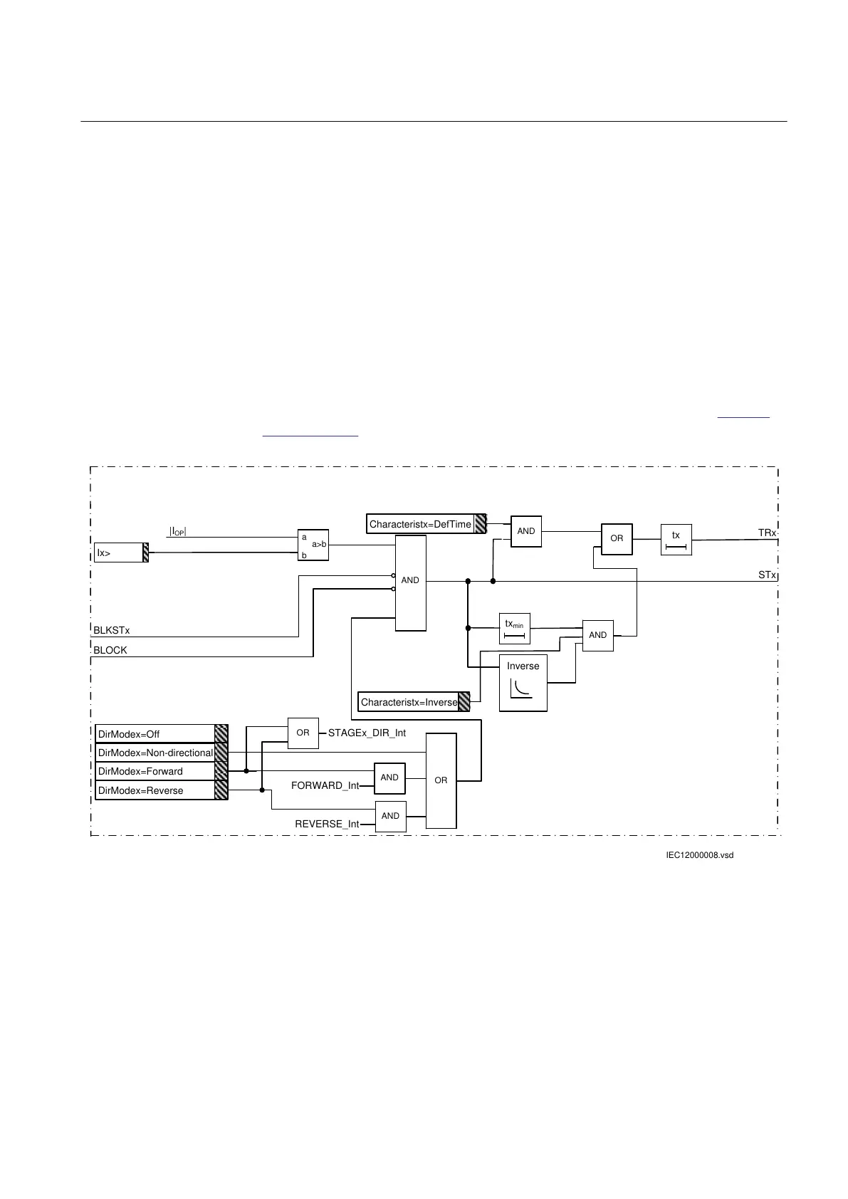
The default value of AngleRCA is –55°. The parameter AngleROA gives the
angular distance from AngleRCA to define the directional borders.
A minimum current for the directional phase start current signal can be set.
IMinOpPhSel is the start level for the directional evaluation of IL1, IL2 and IL3.
The directional signals release the overcurrent measurement in the respective
phases if their current amplitudes are higher than the start level (IMinOpPhSel) and
the direction of the current is according to the set direction of the step.
If no blocking signals are active, the start signal will start the timer of the steps.
The time characteristic for each step can be chosen as definite time delay or an
inverse time delay characteristic. A wide range of standardized inverse time delay
characteristics is available. It is also possible to create a tailor made time
characteristic.
The possibilities for inverse time characteristics are described in section
"Inverse
characteristics".
a
b
a>b
OR
|I
OP
|
STx
TRx
AND
Ix>
BLKSTx
BLOCK
Characteristx=DefTime
DirModex=Off
DirModex=Non-directional
DirModex=Forward
DirModex=Reverse
AND
AND
FORWARD_Int
REVERSE_Int
OR
OR
STAGEx_DIR_Int
IEC12000008.vsd
AND
AND
Characteristx=Inverse
Inverse
tx
min
tx
IEC12000008.vsd
IEC12000008 V2 EN-US
Figure 35: Simplified logic diagram for OC4PTOC
1MRK 505 384-UEN A Section 6
Current protection
Breaker protection REQ650 2.2 IEC 97
Technical manual

Table of Contents

Other manuals for Subaru impreza 2017

Related product manuals