EasyManua.ls Logo

Subaru impreza 2017 - Type B

Subaru impreza 2017
786 pages
Print Icon
To Next Page IconTo Next Page
To Next Page IconTo Next Page
To Previous Page IconTo Previous Page
To Previous Page IconTo Previous Page
Loading...
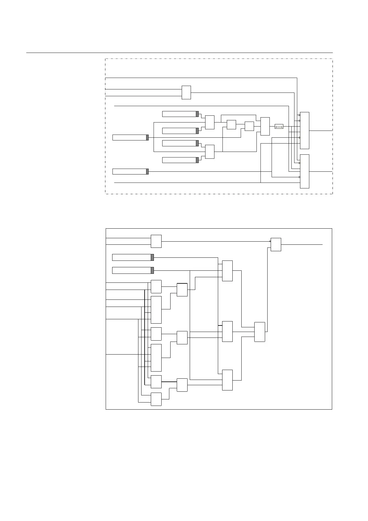
fBus and fLine ±5 Hz
AutoEnerg
UHighBusEnerg
ULowLineEnerg
AND
ULowBusEnerg
UHighLineEnerg
AND
OR
AND OR
t
tAutoEnerg
AND
AND
UMaxEnerg
AUTOENOK
TSTENOK
selectedFuseOK
OR
BLOCK
BLKENERG
TSTENERG
DLLB
DBLL
IEC14000030-1-en.vsd
BOTH
IEC14000030 V1 EN-US
Figure 102: Automatic energizing
ManEnerg
CBConfig
AND
AND
AND
AND
AND
AND
B1QOPEN
B1QCLD
B2QOPEN
LN1QOPEN
LN2QOPEN
B2QCLD
OR
OR
OR
OR
BLKENERG
BLOCK
AND
AND
AND
1½ bus CB
1½ bus alt. CB
Tie CB
OR
AND
manEnergOpenBays
IEC14000032-1-en.vsd
IEC14000032 V1 EN-US
Figure 103: Open bays
Section 9 1MRK 505 384-UEN A
Control
234 Breaker protection REQ650 2.2 IEC
Technical manual

Table of Contents

Other manuals for Subaru impreza 2017

Related product manuals